跳到主要内容

IW1699

不推荐用于新设计 - 见IW1699B.

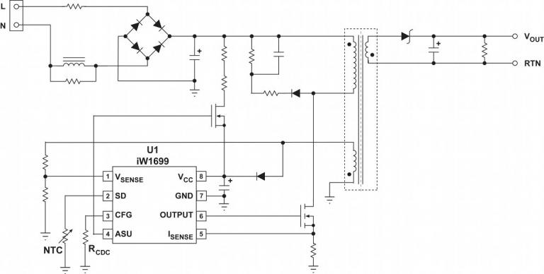
iw1699typical雷竞技安卓下载ApplicationSdiagram.jpg.

可选电缆滴补偿

IW1699是一个高性能AC / DC控制器,旨在驱动外部电源N通道MOSFET,用于峰值电流模式PWM反激式电源。It uses Dialog’s PrimAccurate™ primary-side control technology, eliminating the need for a secondary-side regulator and optocoupler, reducing component count and solution cost while easily meeting the US DoE’s external power supply efficiency standard and the EU’s Code of Conduct, version 5, tier 2 external power supply standard, with no-load power consumption less than 30mW.

它在某些选项上集成了恒定的电流模式,因此它可以在适配器应用中使用,恒定电流精度> 3%。雷竞技安卓下载附加功能包括对话框的专有EZ-EMI™技术,适用多模式PWM / PFM控制,可实现所有负载,5个可选电缆和连接器电压降补偿电压,以及完全保护的鲁棒操作,从而超电压和过温。

较低输出纹波看到IW1699B.

特征

符合DOE外部电源调节和欧盟COC版本5,第2层

  • 小于30MW无负荷功耗

主动启动 - 减少接通时间而不会影响空载功耗

低6μA启动电流

可选择电压偏移补偿,用于电缆和连接器中的电压损耗(5个选项)

  • 通过单电阻可选择

PrimAccurate™ - 初级侧控制,无需光耦合器

内在低噪声解决方案 - 整个操作范围内没有可听噪声

自适应多模PWM / PFM控制,用于跨负载范围的最佳效率

EZ-EMI™设计可轻松满足全球EMI规范

快速动态负载调节

完全免受故障条件的影响

  • 过电压/过温保护(闩锁选项)
  • 输出过电压和过电流
  • 输入欠压保护
  • 感测电阻短路保护

雷竞技安卓下载

便携式电子产品的电源适配器

消费电子电源

线性AC / DC电源更换

框图

iw1699typical雷竞技安卓下载ApplicationSdiagram.jpg.

典型的应用程序图雷竞技安卓下载

iw1699functionalblockdiagram.jpg.jpg.

功能框图

要订购我们任何产品的样本,请填写以下表格。雷电竞官网登录我们将免费提供多达五部。我们的销售部门将为样品订单提供超过五个部分的定价。

样本请求表格

保持联系

通过我们的全球销售办事处直接与我们联系,或联系我们的全球经销商和代表之一。

询问 经销商和代表 注册新闻通讯
产品简介和摘要
姓名 日期 版本
IW1699产品摘要(353.39 KB) 12/03/2018 Rev. 1.1
数据表
姓名 日期 版本
IW1699数据表(1.13 MB) (仅限注册用户) 12/03/2018 1.1
参考设计
姓名 日期 版本
参考设计EBC10022:IW1699-03 5V / 2A,90-264VAC,30MW无负载迷你旅行适配器设计(2.44 MB) (仅限注册用户) 11/01/11 1.0
参考设计EBC10024:IW1699-03 5V / 2.4A,90-264VAC,30MW无负载,高效率旅行适配器设计(3.19 MB) (仅限注册用户) 2016/01/12. 1.0
参考设计EBC10046:IW1699-03 5V / 2.5A,90-264VAC,30MW无负载,低成本旅行适配器设计(2.59 MB) (仅限注册用户) 2016/01/12. 1.0
参考设计EBC10065:IW1699-05和IW671-00,5.2V / 2.4A,90-264VAC,75MW无负载,低输出波纹旅行适配器设计(1.81 MB) (仅限注册用户) 2016/02/12. 1.0
白皮书和技术文章
姓名 日期 版本
什么是数字电力白皮书(597.24 kB)