跳到主要内容

iW1819

18W AccuSwitch™AC / DC数字初级侧切换器消除了光耦合器,并保持了出色的横向精度

iw1819\典型\应用\图_雷竞技安卓下载-_网站.jpg

72kHz集成800V BJT

The iW1819AccuSwitch开关™数字PWM控制器集成了高精度的控制电路和800V BJT功率开关,为输出功率高达18W的离线功率转换提供了完整的解决方案。

对话框的PrimAccurate™初级侧数字控制算法消除了对易于光电耦合器的需求,并确保出色的横向精度,以实现更长的操作寿命,高性能和白色商品应用所需的成本降低。雷竞技安卓下载

该输出旨在平稳地启动到大电容器中,同时保持快速接通时间。它以准谐振模式运行,以优化效率并采用低功耗模式,实现<30MW的空载功耗以满足全球能效规范。

Features

18W Output

AccuSwitch™集成了800V电源BJT

初准™ 一次侧控制

  • No Optocoupler Needed

智能数字控制回路,用于精确的电压交叉调节

符合全球能效标准

<30MW无负载功耗

最佳效率的准谐振控制

  • 自适应控制软启动
  • Fast, Smooth Start-up into Large Capacitive Loads (up to 6,000µF)

EZ-EMI™设计

  • Reduces Filtering Requirements
  • Easily Meets Global EMI Specifications

Fully Protected from Fault Conditions

  • Built-In Over-Temperature Protection
  • Output Over-Voltage and Over-Current Protection
  • Sense-Resistor Short Circuit Protection

热效率SO-10蝙蝠翼组件

雷竞技安卓下载

网络设备

Set Top Boxes

家用电器

智能电表

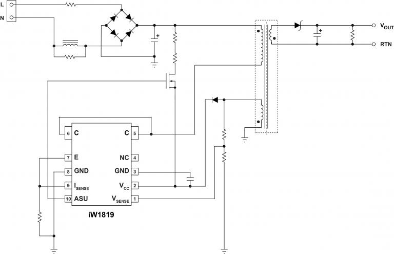
框图

iw1819\典型\应用\图_雷竞技安卓下载-_网站.jpg

Typical application diagram

iw1819_functional_block_diagram_-_web.jpg

功能框图

To order a sample of any of our products, please complete the following form. We will provide up to five parts free of charge. Our sales department will provide pricing for samples orders exceeding five parts.

样本请求表格

Datasheets
姓名 Date Version
IW1819 Datasheet.(1.43 MB) 17/06/2020 1.4
参考设计
姓名 Date Version
参考设计EBC10229:iW1819-00 12V/1A单输出设计(2.49 MB) (仅限注册用户) 13/03/2019 1
Reference Design EBC10230: iW1819-00, 90VAC-155VAC, 14.8W Dual-Output Design(2.82 MB) (仅限注册用户) 20/08/2019 1
Reference Design EBC10231: iW1819-00, 90VAC-264VAC, 16.3W Triple-Output Design(2.85 MB) (仅限注册用户) 20/08/2019 1
参考设计EBC10306:IW1819-00 12V / 1.5A单输出设计(2.06 MB) (仅限注册用户) 21/06/2019 1