跳到主要内容

IW671.

数字同步整流器替换肖特基二极管的效率更高,超紧凑的离线电源

不推荐用于新设计 - 见IW673

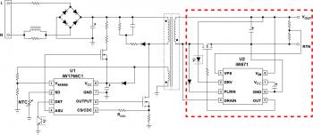
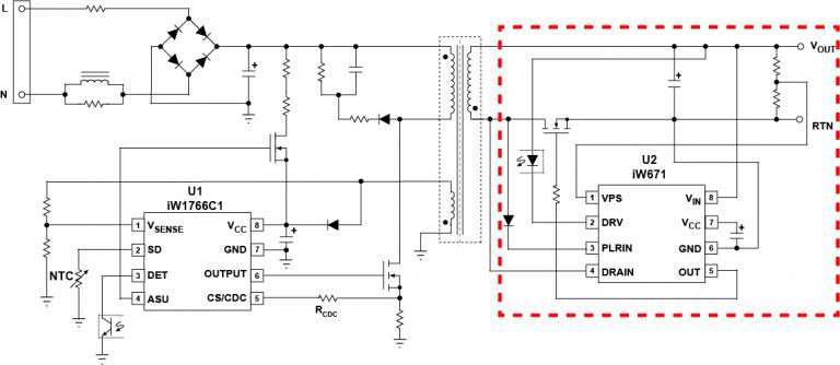
IW671  - 典型应用程雷竞技安卓下载序 -  diagram_aug2015.jpg

同步整流器控制器替换肖特基二极管

IW671二级侧同步整流器控制器补充了几个对话框的主侧控制器,以提供高功率密度电源和功率适配器所需的高效率。IW671采用专有的数字自适应关闭控制技术,用MOSFET更换二次侧肖特基二极管,用于高功率密度电源。虽然传统的同步整流器设计需要与同步整流器并联使用肖特基二极管以保持效率,但固有地更高的成本方法,IW671中的自适应控制最小化了死区时间并消除了这种需求。比它替换的二极管更有效,IW671也比传统的同步整流器更有效。

通过集成的自适应电压监控功能,IW671与IW1766C1初级侧PWM控制器配合使用,以实现具有较低输出纹波,超低待机功率和超快速动态负载响应的小型电源所需的高功率密度(DLR)。

特征

消除并行肖特基二极管

  • 更高的效率,更低的BOM成本

超快速动态载荷响应(DLR)

  • 集成自适应电压位置监视器

超低无负载工作电流<0.65mA

超低无负载待机功率

  • <15MW(IW1766C1 + IW671)

宽输入电压范围高达30V

集成,优化的5V MOSFET栅极驱动器

集成脉冲线性调节器,用于操作降至2V电源电压

适用于IW1699,IW1699B,IW1760,IW760B,IW1766,IW1766

IW1766C1,IW1787优化,使用IW671进行最低输出纹波

雷竞技安卓下载

IW1766C1 + IW671:智能手机,媒体平板电脑的紧凑型电源适配器

框图

IW671  - 典型应用程雷竞技安卓下载序 -  diagram_aug2015.jpg

典型的应用程序图雷竞技安卓下载

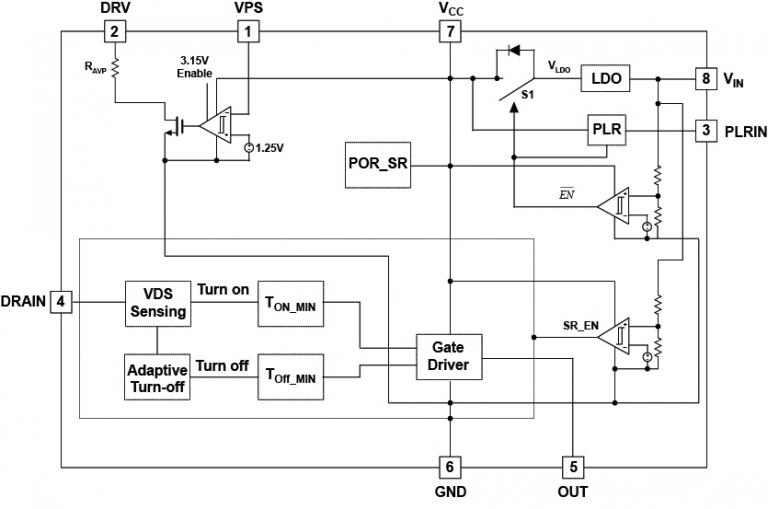
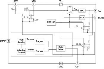
iw671-functional-block-diagram-diagram.jpg

功能框图

要订购我们任何产品的样本,请填写以下表格。雷电竞官网登录我们将免费提供多达五部。我们的销售部门将为样品订单提供超过五个部分的定价。

样本请求表格

保持联系

通过我们的全球销售办事处直接与我们联系,或联系我们的全球经销商和代表之一。

询问 经销商和代表 注册新闻通讯
产品简介和摘要
姓名 日期 版本
IW671产品摘要(522.63 KB) 2017/03/28. 1.2
数据表
姓名 日期 版本
IW671数据表(892.11 KB) (仅限注册用户) 2017/03/28. 1.21
参考设计
姓名 日期 版本
参考设计EBC10065:IW1699-05和IW671-00,5.2V / 2.4A,90-264VAC,75MW无负载,低输出波纹旅行适配器设计(1.81 MB) (仅限注册用户) 2016/02/12. 1.0
参考设计EBC10074:IW1780-01&IW626-00 5V / 2A 9V / 1.67A 12V / 1.25A 85-264VACQualcomm®QuepTONT™高效设计.ZIP(4.12 MB) (仅限注册用户) 2016/01/12. 1.0
参考设计EBC10075:IW1699B和IW671用于通用输入,5V / 3A输出小尺寸充电器设计(2.52 MB) (仅限注册用户) 2015/11/18. 1.0
参考设计EBC10097:IW1830-00和IW671-00 5V / 3A小型充电器设计(3.33 MB) (仅限注册用户) 24/11/2015 1.0
参考设计EBC10117:IW1782-00和IW671-00 24W USB PD 5V / 3A,6V / 3A,7V / 3A,8V / 3A,9V / 2.7A,12V / 2A高效率设计(4.35 MB) (仅限注册用户) 2017/05/16. 1.0
白皮书和技术文章
姓名 日期 版本
白皮书:国际外部电源规定(219.09 KB) (仅限注册用户) 01/09/2014 一种