Skip to main content

iW873

具有集成60V MOSFET的二级侧同步整流器控制器

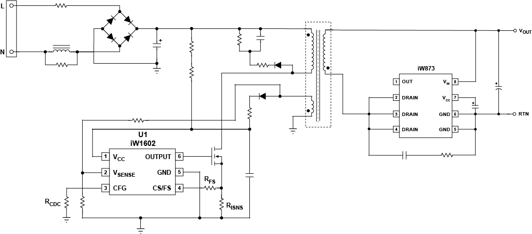
iw873_typical_applications_diagram.jpg

完全集成的二级侧整流电路简化了设计并提高了效率

The iW873 secondary-side synchronous rectification solution works with several of Dialog’s primary-side controllers to deliver the high efficiency needed for high power density smartphone and tablet power adapters.

IW873将60V功率MOSFET集成,具有对话的专有数字自适应关闭控制技术,以用MOSFET更换辅助侧肖特基二极管,用于更高的功率密度适配器。它还使用自适应控制来最小化死区时间,从而消除了对传统同步整流器解决方案所需的并联肖特基二极管的需要。

一种DiaSIMsimulation model is available for the iW673. For more information and where to download, please visit theDiaSIM页。

Features

Integrated 60V MOSFET for Synchronous Rectification

一种daptive Control Minimizes Dead Time

  • Eliminates Parallel Schottky Diode

  • 更高的效率,更低的BOM成本

超快速动态载荷响应

  • 集成自适应电压位置监视器

超低无负载工作电流<0.65mA

宽输入电压范围高达25V

Up to 15W Output Power

Integrated, Pulse Linear Regulator Allows Operation Down to 2.4V Output Voltage

支持3.6V至12V AC / DC适配器

雷竞技安卓下载

Compact AC/DC adapters/chargers for smartphones, tablets

型号可用!

迪亚姆徽标

对话’sDiaSIMsimulation models and tools enable simulation and validation of AC/DC power supplies using highly accurate models for selected products. All models and application circuits are available for download from the support website.

Download

To order a sample of any of our products, please complete the following form. We will provide up to five parts free of charge. Our sales department will provide pricing for samples orders exceeding five parts.

样本请求表格

保持联系

Get in touch with us directly through our worldwide sales offices, or contact one of our global distributors and representatives.

Inquiries Distributors and Representatives Register for newsletters
Product Briefs and Summaries
Name Date Version
iW873 Product Summary(349.49 KB) 02/06/2016 1.0
Datasheets
Name Date Version
iW873 Datasheet(601.55 KB) (Registered users only) 02/06/2016 1.0
DiaSIM Simulation Tools
Name Date Version
iW873-00 DiaSIM™ Model(98.03 KB) (Registered users only) 10/12/2018 2.0
nl5快速入门指南(4.04 MB) 16/09/2016 1.0