跳过主要内容

iW1780

快速充电™AC/DC数字控制器

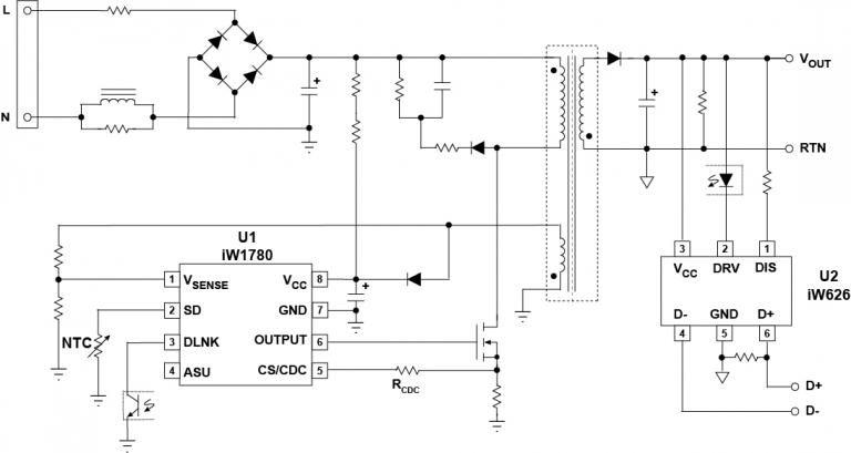
iw1780-typical-雷竞技安卓下载applications-diagram.jpg

简单,低成本高通快速充电2.0兼容解决方案;伴侣IW626.

IW1780快速充电™AC / DC控制器适用于IW626二级IC,提供简单,低成本的高通量®Quick Charge™2.0适配器解决方案,同时实现高达88%的效率,实现小尺寸快速充电智能手机和移动设备适配器所需的高功率密度。

它使用一个独特的二次到主数字通信链路信号,通过iW626中的一个光耦合器接收来自iW626的所有快速充电命令。

iW1780还包含Dialog的功能SmartDefender™智能打嗝技术,解决充电器电缆和连接器的软短路,有助于防止过热积聚和损坏。

Qualcomm.®快速充电™是Qualcomm Technologies,Inc。的产品

特征

为高通公司提供的唯一的从主数字通信链路信号®快速充电™2.0适配器应用程序雷竞技安卓下载

  • IW626和IW1780通过专有的光电耦合通信链路进行通信

符合DoE外部电源法规和欧盟CoC版本5,Tier 2

  • <10MW无负荷功耗

快速动态载荷响应

主动启动,在不增加空载功耗的情况下,减少启动时间

可选择电压偏移补偿,用于电缆和连接器中的电压损耗(5个选项)

  • 可通过单电阻选择

完全免受故障条件的影响

  • 输出过电压保护
  • 过电流保护

SmartDefender™智能打嗝技术

  • 帮助解决电缆软短裤,连接器没有闩Off
  • 帮助保护电缆和连接器的过热和损坏,降低平均功率在短路50%以上

雷竞技安卓下载

快速充电电源适配器的移动电子产品

Qualcomm.®快速充电™2.0技术HVDCP A类(5V,9V,12V)适配器

方框图

iw1780-typical-雷竞技安卓下载applications-diagram.jpg

典型应用图雷竞技安卓下载

1780-functional-block-diagram.jpg

功能框图

要订购我们任何产品的样本,请填写以下表格。雷电竞官网登录我们将免费提供多达五部。我们的销售部门将为样品订单提供超过五个部分的定价。

样品申请表

保持联系

通过我们的全球销售办事处直接与我们联系,或联系我们的全球经销商和代表之一。

询问 经销商和代表 注册新闻通讯
产品简介和摘要
的名字 日期 版本
iW1780产品总结(492.81 KB) 2015/12/18. 1.6
数据表
的名字 日期 版本
IW1780数据表(996.99 KB) (仅注册用户) 2015/12/18. 1.8
宣传册
的名字 日期 版本
IW626 + IW1780快速充电芯片组手册(879.33 KB)
参考设计
的名字 日期 版本
参考设计EBC10073: iW1780-04 and iW626-04 5V/1.6A 9V/1.6A 12V/1.2A 85-264VAC Qualcomm®Quick Charge™Adapter Design(4.21 MB) (仅注册用户) 12/01/2016 1.0
参考设计EBC10074:IW1780-01&IW626-00 5V / 2A 9V / 1.67A 12V / 1.25A 85-264VACQualcomm®QuepTONT™高效设计.ZIP(4.12 MB) (仅注册用户) 12/01/2016 1.0
参考设计EBC10105: iW1780-00和iW626-04和iW673-00用于24W Qualcomm®Quick Charge™2.0设计(4.02 MB) (仅注册用户) 23/06/2016 1.0