Skip to main content

iW1822

900V AccuSwitch™ AC/DC Digital Primary-Side Converter for Industrial Applications up to 18W

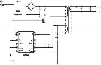
iw1822_typical_雷竞技安卓下载applications_diagram_ -_web.jpg

Excellent Cross Regulation and No Optocoupler Needed Optimizes System Cost

AccuSwitch™ digital PWM controller integrates a highly accurate control circuit with a 900V BJT power switch to provide a complete solution for off-line power conversion at up to 18W of output power.

Dialog’s PrimAccurate™ primary-side digital control algorithms eliminate the need for failure-prone optocouplers and ensures excellent cross-regulation accuracy, to enable the longer operating lifetime, high performance and reduced cost required for industrial applications and appliances.

The output is designed to smoothly start-up into large capacitors, while maintaining a quick turn-on time. It operates in quasi-resonant mode to optimize efficiency and incorporates a low-power mode that achieves <30mW of no-load power consumption to meet global energy efficiency regulations.

Features

18W Output

AccuSwitch™ integrated 900V Power BJT

PrimAccurate™ Primary-Side Control

  • No Optocoupler Needed

Intelligent Digital Control Loop for Accurate Voltage Cross-Regulation

Meets Global Energy Efficiency Standards

  • <30mW No-Load Power Consumption

Quasi-resonant Control for Optimal Efficiency

Adaptively Controlled Soft Start-up

Fast, Smooth Start-up into Large Capacitive Loads (up to 6,000µF)

EZ-EMI™Design

  • Reduces Filtering Requirements
  • Easily Meets Global EMI Specifications

Fully Protected from Fault Conditions

  • Built-In Over-Temperature Protection
  • Output Over-Voltage and Over-Current Protection
  • Sense-Resistor Short Circuit Protection
  • Thermally Efficient SO-10 Batwing Package

雷竞技安卓下载

Smart Electricity Meters

Industrial Applications

Block Diagrams

iw1822_typical_雷竞技安卓下载applications_diagram_ -_web.jpg

Typical Applications Diagram

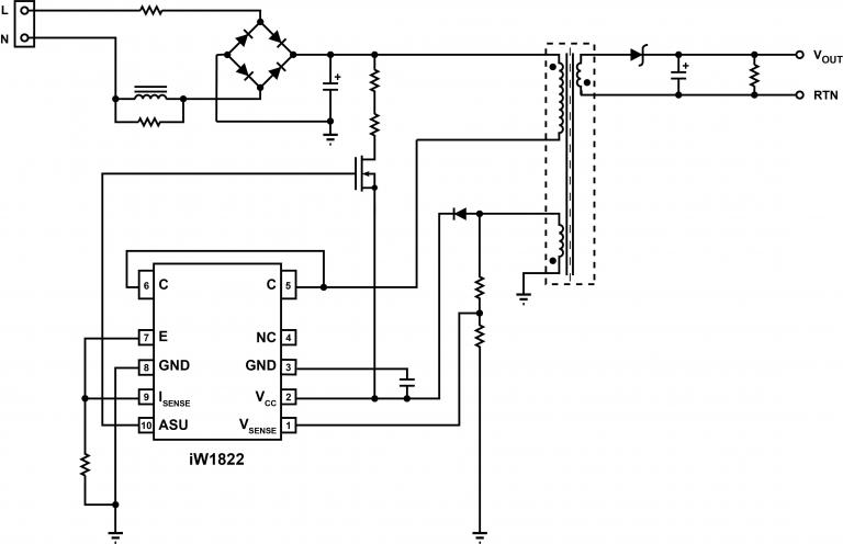
iw1822_functional_block_diagram_-_web.jpg

Functional Block Diagram

Stay connected

Get in touch with us directly through our worldwide sales offices, or contact one of our global distributors and representatives.

Inquiries Distributors and Representatives Register for newsletters
Product Briefs and Summaries
Name Date Version
iW1822 Product Summary(409.57 KB) 17/06/2020 0.3
Datasheets
Name Date Version
iW1822 Datasheet(1.42 MB) (Registered users only) 17/06/2020 0.4
Reference designs
Name Date Version
Reference Design EBC10234: iW1822-00 Thee-Phase Input Voltage, 12V/1A Output Design(3.85 MB) (Registered users only) 15/07/2020 1.0