跳过主要内容

IGBT控制 - 电磁炉

iW248

IW248_Functional_block_diagram _-_ web.svg

集成IGBT驱动,优化状态机和高级保护功能

iW248提供了一个独特的数字控制器和模拟驱动模块的集成电路,为电饭锅和感应炉灶电器的感应加热元件提供了优化的解决方案。iW248集成了通常用于驱动和保护igbt的几乎所有离散组件,加上优化的状态机数字核心,取代了传统的微控制器,大大减少了解决方案的规模,并消除了多达35个组件。

IW248还提供专有的低功耗连续模式,允许在低功耗状态下平滑运行,并以10W增量控制,用于高达2100W的感应炉灶应用。雷竞技安卓下载

特征

集成IGBT控制器

  • Valley-mode开关控制

优化状态机核心

  • 消除对MCU的需求

低功耗连续模式操作与10W分辨率电源控制

内置锅检测电路

  • 保护IGBT免受损坏

多种保护功能,包括可编程:

  • 过压保护 - IGBT收集器
  • 三个专用过温保护销
  • 输入浪涌保护
  • 输出功率补偿

DLNK - 孤立的通信协议

  • 一世2C -非隔离通信

雷竞技安卓下载

感应加热应用雷竞技安卓下载

电饭煲

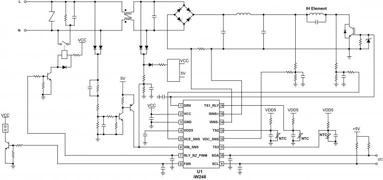
框图

iw248_typical_雷竞技安卓下载applications_diagram_ -_web.jpg

典型的应用程序图雷竞技安卓下载

iw248_functional_block_diagram _-_ web.jpg

功能框图

要订购我们任何产品的样本,请填写以下表格。雷电竞官网登录我们将免费提供多达五部。我们的销售部门将为样品订单提供超过五个部分的定价。

样本请求表格

保持联系

通过我们的全球销售办事处直接与我们联系,或联系我们的全球经销商和代表之一。

询问 经销商和代表 注册通讯
数据表
的名字 日期 版本
IW248数据表(1.15 MB) 12/10/2020 1.2

保持联系

通过我们的全球销售办事处直接与我们联系,或联系我们的全球经销商和代表之一。

询问 经销商和代表 注册通讯
视频缩略图,点击打开并播放

IW248视频

观看并学习为什么IW248是用于驱动感应加热元件的优化解决方案

保持联系

通过我们的全球销售办事处直接与我们联系,或联系我们的全球经销商和代表之一。

询问 经销商和代表 注册通讯