跳过主要内容

IW2206.

用于固态照明解决方案的功率因数升压控制器高达250W

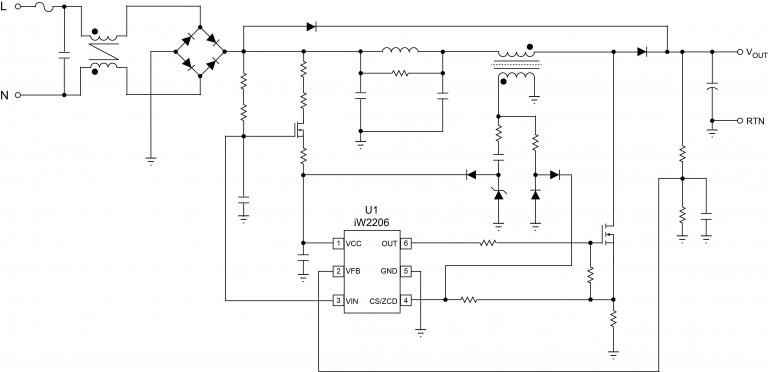
Iw2206典型应用程序图雷竞技安卓下载

高pf和低thd

IW2206 Boost PFC控制器使用对话框PF-BoostTM值在输入电压范围内提供高功率因数(>0.9)和低THD(<10%),并能实现满足IEC61000-3-2谐波电流要求的解决方案。该设备在230V时消耗的空载待机功率小于150mWAC.为设计高达100W的输出功率,使其成为固态照明的理想,其中前端转换器总是开着。

IW2206集成了全方位的保护功能,包括输出过电压,过电量,输入过电压和欠压,过电流和检测电阻短路保护,开环和过温保护。该设备采用了微小的SOT23-6封装,实现了较小的总解决方案尺寸。

特征

SOT23-6中的PFC Boost控制器

能满足IEC61000-3-2谐波电流要求吗

PF> 0.9和THD <10%跨输入电压的全部负载

250W最大输出功率

支持宽AC输入电压 - 90VAC.305 vAC.具有紧密的AC负载和线条调节(±3%)

快速PFC就绪时间< 0.2s

待机功率 - <150mW,100W和输入电压为230VAC.

关闭功能

  • 拉下VFB引脚以降低待机功率

充分的保护

  • 输出过电压,电源,过电流,感测电阻短保护
  • 输入电压欠压、过压保护
  • 内置过温保护
  • 开环保护

雷竞技安卓下载

高功率USB Type-C™适配器和集线器

商业照明:外部夹具驱动器

框图

Iw2206典型应用程序图雷竞技安卓下载

典型的应用程序图雷竞技安卓下载

iw2206_functional_block_diagram _-_ web.jpg

功能框图

要订购我们任何产品的样本,请填写以下表格。雷电竞官网登录我们将免费提供多达五部。我们的销售部门将为样品订单提供超过五个部分的定价。

样本请求表格

保持联系

通过我们的全球销售办事处直接与我们联系,或联系我们的全球经销商和代表之一。

询问 经销商和代表 注册通讯
产品简介和摘要
的名字 日期 版本
iW2206产品总结(506.57 KB) 16/12/2020 0.8
iW2206产品简介(602.28 KB) 16/12/2020 0.4
数据表
的名字 日期 版本
IW2206 Datasheet.(1.95 MB) (仅注册用户) 29/09/2020 0.9
IW2206 Datasheet_Schinese.(2.19 MB) (仅注册用户) 29/09/2020 0.6
参考设计
的名字 日期 版本
参考设计EBC20059:IW2206-00和IW3637-05和IW350-00,90V-277VAC输入,48V / 2A输出,0-10V可调光SSL LED驱动器设计(13.71 MB) (仅注册用户) 06/10/2020 1.0
参考设计EBC20068:IW2206-00和IW3637-02和IW350-30,90V-300VAC输入,120V / 0.5A输出,0-10V可调光SSL LED驱动器设计(8 MB) (仅注册用户) 06/10/2020 1.0