跳到主要内容

IW330.

3-in-1 LED Driver Secondary-Side Signal Interface Controller with 0-5V and 0-10V Dimmer Support

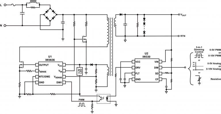
IW330典型应用图雷竞技安卓下载

支持0-5V和0-10V模拟,PWM,电阻调光

IW330是二级PWM信号发生器,适用于三种类型的调光输入:0-5V和0-10V PWM调光,0-5V和0-10V线性调光,或者使用单个电阻从距离的简单调光暗销。IW330将这三个信号中的任何一种转换为5%-100%的PWM占空比输出,为初级侧LED驱动器提供调光信号,例如IW3636., eliminating the need for transformers or other driver circuitry.

特征

工作范围:15V至60V

3合1调光接口

  • 0-5V / 0-10V模拟
  • 0-5V / 0-10V PWM
  • 单电阻器

Highly Integrated for Low BOM Cost

  • Integrated Current Source for Driving 0-5V or 0-10V Dimmers
  • Integrated Optocoupler Driver for Isolated Applications

1%PWM占空比耐受性

Selectable Frequency Range via External Capacitor

Shutdown Pin to Minimize Standby Power

雷竞技安卓下载

0-5V Analog and PWM LED Dimming

0-10V模拟和PWM调光

电阻LED调光

Block Diagrams

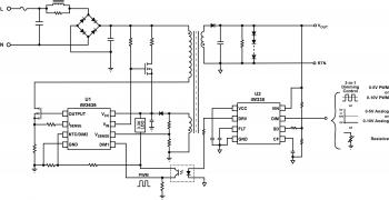
IW330典型应用图雷竞技安卓下载

典型的应用程序图雷竞技安卓下载

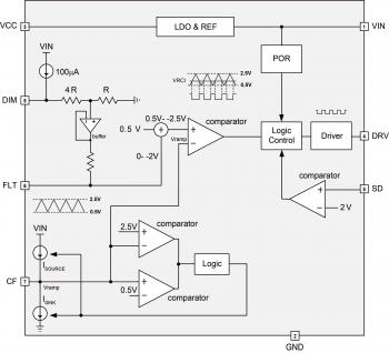
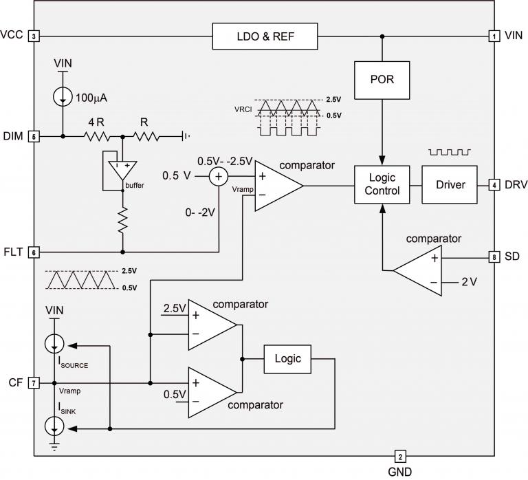
IW330功能框图

Functional Block Diagram

要订购我们任何产品的样本,请填写以下表格。雷电竞官网登录我们将免费提供多达五部。我们的销售部门将为样品订单提供超过五个部分的定价。

Sample Request Form

Stay connected

通过我们的全球销售办事处直接与我们联系,或联系我们的全球经销商和代表之一。

询问 经销商和代表 注册新闻通讯
产品简介和摘要
姓名 日期 版本
IW330产品摘要(437.89 KB) 19/10/2020 1.2
数据表
姓名 日期 版本
IW330数据表(965.78 KB) (仅限注册用户) 19/10/2020 1.3