跳到主要内容

iW350

具有优化输出驱动器的高度可编程的3合1二级信号接口控制器

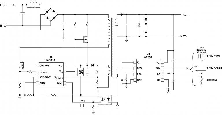
iw350_typical_雷竞技安卓下载applications_diagram_ -_web.jpg

支持0-10V模拟,PWM,电阻调光

iW350是一个二次侧PWM信号发生器,工作于三种类型的调光输入:PWM调光,0-10V线性调光,或使用一个电阻从DIM引脚接地的简单调光。由于其广泛的可配置性,iW350提供可编程最大调光电压,最小占空比,关闭功能和PWM输出频率范围,使设备高度灵活的可调光商业SSL照明应用。雷竞技安卓下载

IW350将任何兼容的调光信号转换为1%-100%的PWM占空比输出,为初级侧LED驱动器提供调光信号,例如IW3636.,消除了对变压器或其他驱动电路的需求。

特性

工作范围:15V ~ 60V

可编程最大调光电压

可编程最小占空比和关闭

可编程PWM频率输出

3合1调光接口

  • 0-10V模拟
  • PWM(10V)
  • 电阻器

高度集成以低BOM成本

  • 集成电流源,用于驱动0-10V调光器
  • 隔离应用的集成光耦驱动器雷竞技安卓下载

光耦合器非线性延迟时间的输出驱动优化

1%PWM占空比耐受性

关机销最小化待机功率

雷竞技安卓下载

0-10V模拟调光

PWM LED调光

电阻LED调光

框图

iw350_typical_雷竞技安卓下载applications_diagram_ -_web.jpg

典型的应用程序图雷竞技安卓下载

iw350_functional_block_diagram _-_ web.jpg

功能框图

如欲订购我们任何产品的样品,请填写以下表格。雷电竞官网登录我们将免费提供多达5个零件。我们销售部将提供样品订单超过5个零件的价格。

样本请求表格

保持联系

请直接通过我们的全球销售办事处与我们联系,或与我们的全球分销商和代表联系。

询问 分销商和代表 注册新闻通讯
产品简介和摘要
姓名 日期 版本
IW350产品摘要(397.39 KB) 02/03/2020 0.4
数据表
姓名 日期 版本
IW350 Datasheet.(1.12 MB) (仅限注册用户) 02/03/2020 0.4
参考设计
姓名 日期 版本
参考设计EBC20059: iW2206-00和iW3637-05和iW350-00, 90V-277VAC输入,48V/2A输出,0-10V调光SSL LED驱动器设计(13.71 MB) (仅限注册用户) 06/10/2020 1.0
参考设计EBC20063:IW3677-00和IW3638-01和IW350-00,40V / 1.5A,0-10V可调光SSL LED驱动器设计(13.91 MB) (仅限注册用户) 06/10/2020 1.0
参考设计EBC20064 - IW350-30 3合1 0-10V PWM,0-10V模拟和电阻调光设计(1.81 MB) (仅限注册用户) 2019/04/2019 1.0
EBC20065 - iW350-00 3-in-1 0-10V PWM, 0-10V模拟和电阻调光设计(1.84 MB) (仅限注册用户) 2019/04/2019 1.0
参考设计EBC20068: iW2206-00和iW3637-02和iW350-30, 90V-300VAC输入,120V/0.5A输出,0-10V调光SSL LED驱动器设计(8 MB) (仅限注册用户) 06/10/2020 1.0