跳过主要内容

iW3609

可调光单级数字LED驱动器,适用于15W SSL改进灯泡应用雷竞技安卓下载

iw3609-typ-app-diagram.jpg

高性能,15W单级LED驱动器

IW3609针对需要高功率因数(PF),低总谐波失真,出色的三端双向可控硅调光能力和低BOM成本的可调光SSL改装灯泡进行了优化。IW3609专为15W应用而设计,雷竞技安卓下载采用先进的数字控制技术检测调光器类型,提供动态阻抗与调光器接口,同时控制LED亮度。专有输入电流整形选项使IW3609能够平衡Bleeder电路的功率损耗。

Dialog的专利PrimAccurate™主侧控制消除了对二次侧调节器和光隔离器的需要。iW3609采用低成本的bts,消除高压电解电容器,内置过温保护(OTP)降额,无NTC电阻,进一步降低BOM成本。OTP降额功能可以实现连续的光输出,同时在过温事件期间通过减少LED的输出电流驱动器来保护LED驱动器。

特性

高PF> 0.92,低温<20%

专有的输入电流整形选项-使iW3609平衡输出电路的功率损耗

PrimAccurate™-隔离离线AC/DC控制器

宽调光器兼容性-前缘,后缘和非传统R, R- c和R- l类型-自动检测调光器类型

1%至100%宽调光范围

符合IEC61000-3-2电流谐波要求和NEMA SSL6调光曲线标准

谐振控制实现高效率:>82% typ。(没有调光器)

LED超温保护,LED电流自动降额

雷竞技安卓下载

15W固态照明应用雷竞技安卓下载

可调光的LED照明器

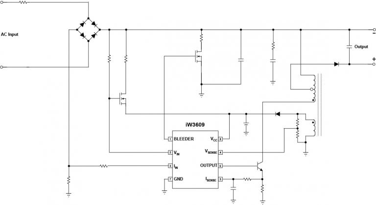
框图

iw3609-typ-app-diagram.jpg

典型应用图雷竞技安卓下载

iw3609-functional-block-diagram.jpg

功能框图

如欲订购我们任何产品的样品,请填写以下表格。雷电竞官网登录我们将免费提供多达5个零件。我们销售部将提供样品订单超过5个零件的价格。

样本请求表格

保持联系

请直接通过我们的全球销售办事处与我们联系,或与我们的全球分销商和代表联系。

调查 分销商和代表 注册通讯
产品简介和摘要
的名字 日期 版本
iW3609产品总结(461.49 KB) 27/06/2016 1.0
数据表
的名字 日期 版本
IW3609 Datasheet.(1.48 MB) (仅注册用户) 27/06/2016 1.0
参考设计
的名字 日期 版本
EBC990B: iW3609-10 30V/350mA, 90-135VAC,隔离,高PF (PF>0.95),低成本调光LED驱动器设计(2.01 MB) (仅注册用户) 13/01/2016 1.0
EBC991B: iW3609-01 30V/350mA, 180-264VAC,隔离,高PF (PF>0.95),低成本调光LED驱动器设计(2.14 MB) (仅注册用户) 13/01/2016 1.0
参考设计EBC992B:IW3609-10,80V / 110MA,90-135VAC,非隔离,高PF(PF> 0.95),低成本可调光电驾驶员设计(1.93 MB) (仅注册用户) 13/01/2016 1.0
EBC993B: iW3609-01, 80V/110mA, 180-264VAC,非隔离,高PF (PF>0.95),低成本调光LED驱动器设计(1.87 MB) (仅注册用户) 13/01/2016 1.0
参考设计EBC996B:IW3609-10 50V / 120MA,90-135VAC,非隔离,高PF(PF> 0.95),低成本可调光电驾驶员设计(1.97 MB) (仅注册用户) 13/01/2016 1.0