跳过主要内容

iW3612

可调光固态照明的25W离线LED驱动器

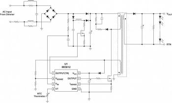
IW3612Typical雷竞技安卓下载ApplicationSdiagram.jpg.

高性能控制器针对可调光LED灯具进行了优化

IW3612旨在从100VAC到230Vac的宽输入电压范围内操作,IW3612为8W至25W范围内的LED灯具的固态照明提供了有效的解决方案。

结合Dialog专有的Flickerless™技术,iW3612消除LED闪烁,并允许使用业界最广泛的调光器。此外,iW3612集成了Dialog专有的PrimAccurate™主侧控制技术,通过消除对传统光耦和外部补偿组件的需求,最大限度地减少外部组件的数量,降低了解决方案的尺寸和成本。

IW3612集成了一个创新的过温保护段,该功能使用外部NTC设备监控LED灯具的温度。OTP降阻功能并通过在过温事件期间将输出电流驱动器减少到LED的LED驱动器电路,即使在过热情况下也能够实现连续的输出。

对于高PF(> 0.9)的类似功能 - 见iW3614

特征

PrimAccurate™-隔离离线AC/DC控制器

集成对话框的Flickerless™技术 - 删除LED FLICKER

适用于8W至25W离线LED应用雷竞技安卓下载

线路频率范围- 50Hz/60Hz兼容

广泛的调光能力-前缘,后缘和非传统R, R- c和R- l型-自动检测调光类型

  • 1%至100%宽调光范围

自动检测并在没有调光器的情况下运行

准谐振模式最佳效率- 85%(无调光)

低10UA启动电流

完全保护温度,检测电阻短路,LED开放式和短路以及过电压条件

LED温度保护 - 外部NTC输入以减少驱动器在温度范围内的LED

雷竞技安卓下载

3W至15W固态照明应用雷竞技安卓下载

可调光的LED照明器

框图

IW3612Typical雷竞技安卓下载ApplicationSdiagram.jpg.

典型的应用程序图雷竞技安卓下载

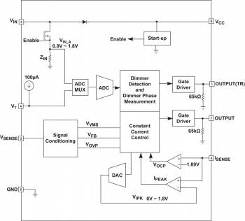
iw3612functionalblockdiagram.jpg.

功能框图

要订购我们任何产品的样本,请填写以下表格。雷电竞官网登录我们将免费提供多达五部。我们的销售部门将为样品订单提供超过五个部分的定价。

样本请求表格

保持联系

通过我们的全球销售办事处直接与我们联系,或联系我们的全球经销商和代表之一。

调查 经销商和代表 注册通讯
数据表
的名字 日期 版本
iW3612数据表(1.76 MB) 15/02/2013 1.6
白皮书和技术文章
的名字 日期 版本
优化基于LED的灯泡的运动寿命(807.07 KB)
消除LED闪烁从无价的家庭记忆(843.84 KB)
什么是数字电力白皮书(597.24 kB)