Skip to main content

iW3623

FLICKERLESS™,非可调45W固态照明LED驱动器,具有高PF(> 0.95),低THD(<10%)和低输出纹波(<5%)(两级)

iw3623typical雷竞技安卓下载ApplicationSdiagram.jpg.

用于45W商业SSL照明的非可调光LED驱动器

IW3623是一种高性能,两级不可调的45W SSL LED驱动器,将升压和反激式转换器集成到单个IC中,以减少BOM成本并简化设计与传统的两级驱动方法。符合IEC61000-3-2标准,IW3623从100VAC的通用输入电压提供功率因数(PF)> 0.95,总谐波失真(THD)<10%和低输出纹波<5%在整个方面范围。

IW3623采用对话框的专有PrimAccurate™初级侧控制技术,无需辅助侧调节器和光学反馈隔离器。它还允许FET用较低的成本Bjts替换,并使用准谐振模式切换,用于升压和反激级和动态基极电流,以优化转换效率并最小化EMI。

Protection features include an on-board, external NTC-based temperature protection circuit that reduces the output drive to the LEDs to protect the circuit from overheating while maintaining light output.

特征

高PF(> 0.95)和低THD(<10%)

低输出纹波电流(<5%)

PrimAccurate™ - Isolated Off-Line AC/DC Controller

45W LED驱动器,用于非可调可行的商用固态照明应用雷竞技安卓下载

Flickerless™ Technology

  • Removes Virtually All LED Flicker

最佳效率的共振模式

Fully Protected

  • 基于NTC的温度降算电路
  • 过电压/过温保护
  • Output Over-Voltage, Over-Current and Short Circuit
  • 打开LED故障检测
  • 感测电阻短路保护
  • Single-Fault Protection

雷竞技安卓下载

不可缩小的LED灯和灯具

优化高达45W的输出功率

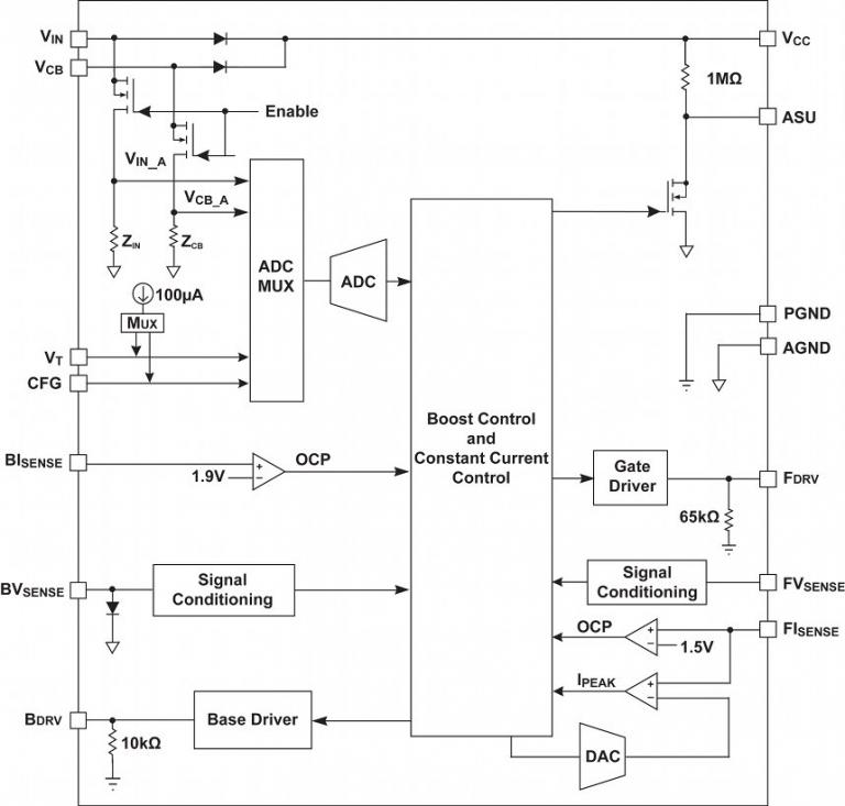
框图

iw3623typical雷竞技安卓下载ApplicationSdiagram.jpg.

典型的应用程序图雷竞技安卓下载

iw3623functionalblockdiagram.jpg.

功能框图

要订购我们任何产品的样本,请填写以下表格。雷电竞官网登录我们将免费提供多达五部。我们的销售部门将为样品订单提供超过五个部分的定价。

样本请求表格

保持联系

通过我们的全球销售办事处直接与我们联系,或联系我们的全球经销商和代表之一。

Inquiries 经销商和代表 注册新闻通讯
产品简介和总结
Name 日期 版本
iW3623 Non-Dimmable LED Driver Product Summary(507.52 KB) 2016/05/25. 1.6
白皮书和技术文章
Name 日期 版本
Challenges on Solid-State Lighting Offline Driver Design(1.94 MB)
Removing LED Flicker from Priceless Family Memories(843.84 KB)
什么是数字电力白皮书(597.24 kB)