跳到主要内容

IW3637.

Second-Stage Buck LED Driver with Exceptional Deep Dimming Performance for Commercial Lighting Applications

iw3637_typical_雷竞技安卓下载applications_diagram _-_ web.jpg

Deep Dimming with Virtually No Flicker Even Down to 1%

The iW3637 high-voltage, second-stage buck LED driver provides constant current to LEDs directly from DC power supplies. It supports non-isolated buck and flyback converter topologies to post-regulate from a PFC AC/DC boost converter, minimizing low frequency output ripple current and eliminating virtually all flicker in the system, even down to 1%.

A wide range of DC input voltages simplifies design by enabling the use of just one second-stage driver across any commercial lighting product portfolio.

Features

单级DC / DC巴克或反激变换器拓扑

Supports Wide DC Input Voltage with Tight Output Current Regulation (±3%)

输出电源高达150W

PrimAccurate™Primary-Side Control for Excellent Output Current Regulation with No Direct Voltage and Current Feedback Components Needed

独立最大负载电流设置接口

PWM调光

宽调光范围:1% - 100%,分辨率为1%

Configurable Minimum Dimming Setting

  • 昏暗,1%,5%或10%

完全受保护

  • 输出过电压,输出开路,输出短,过电流,峰值电流限制,感测电阻短保护
  • Input Voltage Under-Voltage Protection
  • 内置过温保护或外部NTC
  • Brown-In and Brown-Out Protection

Small SOIC 8-Lead Package

雷竞技安卓下载

Commercial Lighting:

  • T8
  • 0-10V Dimming
  • 外部夹具驱动器
  • Wireless and Intelligent LED Lighting Systems

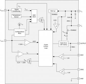
Block Diagrams

IW3637_Functional_block_diagram _-_ web.jpg

Functional Block Diagram

iw3637_typical_雷竞技安卓下载applications_diagram _-_ web.jpg

Typical Applications Diagram

To order a sample of any of our products, please complete the following form. We will provide up to five parts free of charge. Our sales department will provide pricing for samples orders exceeding five parts.

Sample Request Form

Stay connected

Get in touch with us directly through our worldwide sales offices, or contact one of our global distributors and representatives.

询问 Distributors and Representatives Register for newsletters
产品简介s and Summaries
姓名 Date Version
IW3637.Product Summary(554.89 KB) 2019/02/2019 1.0
数据表s
姓名 Date Version
IW3637数据表(1.59 MB) (仅限注册用户) 2019/02/2019 1.0
参考设计
姓名 Date Version
Reference Design EBC20052: iW3637-01 and iW337-30, 300V-400VDC Input, 120V/500mA Output, 0-10V Dimmable High Voltage Buck SSL Design(4.11 MB) (仅限注册用户) 29/06/2018 1.0
参考设计EBC20053:IW3637-01和IW339-00,220V-305VAC输入,180V / 600mA输出,0-10V可调光降压SSL外部LED驱动器设计(3.87 MB) (仅限注册用户) 13/06/2018 1.0
Reference Design EBC20059: iW2206-00 and iW3637-05 and iW350-00, 90V-277VAC Input, 48V/2A Output, 0-10V Dimmable SSL LED Driver Design(13.71 MB) (仅限注册用户) 06/10/2020 1.0
Reference Design EBC20068: iW2206-00 and iW3637-02 and iW350-30, 90V-300VAC Input, 120V/0.5A Output, 0-10V Dimmable SSL LED Driver Design(8 MB) (仅限注册用户) 06/10/2020 1.0