跳到主要内容

IW3638.

二级降压LED驱动器,具有商业照明应用的卓越深度调光性能雷竞技安卓下载

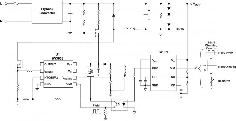
iw3638_typical_雷竞技安卓下载applications_diagram-web.jpg.

深度调光几乎没有闪烁甚至降至1%

IW3638第二级降压LED驱动器直接从直流电源直接提供恒定电流。它支持非隔离的降压转换器拓扑到从离线交流/直流转换器后调节,最大限度地减少低频输出纹波电流,并在系统中消除几乎所有闪烁,甚至降至1%。

广泛的直流输入电压通过在任何商业照明产品组合中使用仅在任何商业照明产品组合中使用仅使用一个第二级驱动器来简化设计。

特征

单级DC / DC BUCK

支持具有紧固电流调节的宽直流输入电压(±3%)

输出电源高达90W

primAccurate™用于优异的输出电流调节的初级侧控制,无需直接电压和电流反馈组件所需的

独立最大负载电流设置接口

PWM调光

支持0-10V调光IW339.调光界面

宽调光范围:1% - 100%,分辨率为1%

可配置的最小调光设置

  • 昏暗,1%,5%或10%

完全受保护

  • 输出过电压,输出开路,输出短,过电流,峰值电流限制,感测电阻短保护
  • 输入电压欠压保护
  • 内置过温保护或外部NTC
  • 棕色和欠压保护

小型SOIC 8引线包装

雷竞技安卓下载

商业照明:

  • T8.
  • 0-10V调光
  • 外部夹具驱动器
  • 无线和智能LED照明系统

框图

IW3638_Functional_block_diagram-web.jpg.

功能框图

iw3638_typical_雷竞技安卓下载applications_diagram-web.jpg.

典型的应用程序图雷竞技安卓下载

要订购我们任何产品的样本,请填写以下表格。雷电竞官网登录我们将免费提供多达五部。我们的销售部门将为样品订单提供超过五个部分的定价。

样本请求表格

保持联系

通过我们的全球销售办事处直接与我们联系,或联系我们的全球经销商和代表之一。

询问 经销商和代表 注册通讯
产品简介和摘要
姓名 日期 版本
IW3638产品摘要(484.39 kB) 2019/02/2019 1.0
数据表
姓名 日期 版本
IW3638数据表(1.49 MB) (仅限注册用户) 2019/02/2019 1.0
参考设计
姓名 日期 版本
参考设计EBC20048:IW3627-00,IW3638-02和IW339-00,90V-305VAC输入,42V / 1.5A输出,0-10V可调光外置LED驱动器设计(8.46 MB) (仅限注册用户) 13/02/2019 1.1
参考设计EBC20056:IW3627-00,IW3638-01和IW339-00,90V-305VAC输入,42V / 1.35A输出,0-10V和BLE可调光外置LED驱动器设计(11.93 MB) (仅限注册用户) 20/12/2018 1.0
参考设计EBC20063:IW3677-00和IW3638-01和IW350-00,40V / 1.5A,0-10V可调光SSL LED驱动器设计(13.91 MB) (仅限注册用户) 06/10/2020 1.0