跳到主要内容

IW1680

5W-7.5W MEDIATEK PUMP Express™ - 应用数码PWM AC / DC控制器

不推荐用于新设计

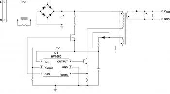
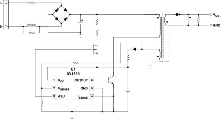
IW1680  - 典型应用程序图.jpg

单芯片电源和通信IC;高达7.5W

IW1680是一种单芯片解决方案,支持5W和7.5W输出功率,并使用对话框的智能快速充电™数字算法和数字PRIMACCURE™初级侧控制,以显着降低USB AC / DC电源适配器中的收费时间,没有额外的账单材料成本与较慢的传统充电技术。

IW1680高效,提供无负载待机功率<30mW,与美国能源部的外部电源效率要求和版本5,欧盟外部电源行为准则的第5级。IW1680还提供完整的保护功能,包括过电压,短路和过温保护。

特征

支持Mediatek Pump Express™快速充电协议

7.5W PrimAccurate™隔离离线控制器

  • 消除二级侧调节器和光学反馈隔离器

智能动态电压缩放初级侧的内置数字智能,以优化充电时间

符合DOE外部电源和欧盟行为第5版,第2层标准

  • <30MW无负载功耗

自适应多模PWM / PFM控制提高了效率

整个操作范围内没有可听噪音

主动启动方案可实现最快的启动

电缆跌落补偿 - 可用的不同选项

低EMI设计

不需要外部补偿

完全免受故障条件的影响

  • 过温保护
  • 输出短路
  • 输出低阻抗
  • 输出过电压

雷竞技安卓下载

紧凑型AC / DC电源适配器,适用于便携式电子产品

用于智能手机的快速充电™适配器

线性AC / DC更换

泵快递

Mediatek的Pump Express协议可实现高达45%的充电时间(与传统充电器相比),适用于特色手机,智能手机和媒体平板电脑。传统的USB适配器为手机提供5V,这需要一个降压转换器,通过电话将5V降至可用电压电平。使用对话框的快速充电技术,系统根据需要根据需要进行IW1680的输出电压,通过删除输入降压转换器的需求来降低充电时间和降低系统成本。

对于Mediatek Pump Express Plus兼容的控制器,高达36W输出功率,请参阅IW1788

框图

IW1680  - 典型应用程序图.jpg

典型的应用程序图雷竞技安卓下载

iw1680-functional-block.jpg

功能框图

要订购我们任何产品的样本,请填写以下表格。雷电竞官网登录我们将免费提供多达五部。我们的销售部门将为样品订单提供超过五个部分的定价。

样本请求表格

保持联系

通过我们的全球销售办事处直接与我们联系,或联系我们的全球经销商和代表之一。

询问 经销商和代表 注册新闻通讯
产品简介和摘要
名称 日期 版本
IW1680产品摘要(431.71 KB) 2014/04/16. 0.6