跳到主要内容

IW1691.

PrimAccurate™离线数字PWM N沟道MOSFET控制器

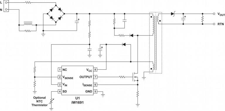
IW1691Typical雷竞技安卓下载ApplicationSdiagram.jpg.

超紧凑适配器

IW1691是一个高性能AC / DC控制器,旨在驱动N沟道功率MOSFET,用于峰值电流模式PWM反激电源。IW1691符合美国DOE的外部电源标准和欧盟的外部电源标雷竞技安卓下载准和欧盟的行为准则,第5版,第5版,第5版,第5版,第1版效率标准,符合欧盟的外部电源标准,无负荷功耗较少超过100MW。

作为使用初级侧控制算法的PrimAccurate™控制器,IW1691不需要任何直接的二级反馈组件,从而消除了光耦合器的需求,降低了组件计数和解决方案成本。附加功能包括对话的专有EZ-EMI™技术,准谐振控制,用于重负荷,电缆和连接器电压降补偿选项以及完全保护故障条件,包括带有闭锁选项的过温保护功能。IW1691有几种不同的电缆补偿电压组合(0mV至400mV)和保护功能。

为了提高性能 - 见IW1699B.

特征

符合DOE外部电源和欧盟行为第5版,第1层标准

  • <100MW无负载功耗

低10UA启动电流

130KHz PWM开关频率

PrimAccurate™ - 初级侧控制,不需要光电耦合器

准谐振控制以获得最佳效率

快速动态负载调节

完全免受故障条件的影响

  • 输出过电压
  • 感测电阻短路保护
  • 过热和过压保护(锁定)
  • 输入欠压和过压保护

雷竞技安卓下载

用于手机和数码相机的AC / DC功率适配器

消费电子产品的备用电源 - DVD播放器,机顶盒

框图

IW1691Typical雷竞技安卓下载ApplicationSdiagram.jpg.

典型的应用程序图雷竞技安卓下载

IW1691Functionalblockdiagram.jpg.jpg.

功能框图

要订购我们任何产品的样本,请填写以下表格。雷电竞官网登录我们将免费提供多达五部。我们的销售部门将为样品订单提供超过五个部分的定价。

样本请求表格

保持联系

通过我们的全球销售办事处直接与我们联系,或联系我们的全球经销商和代表之一。

询问 经销商和代表 注册新闻通讯
产品简介和摘要
名称 日期 版本
IW1691超小尺寸高效率设计与数字电源控制器(2.97 MB)
数据表
名称 日期 版本
IW1691数据表(1.59 MB) 2017/06/28. 2.4
白皮书和技术文章
名称 日期 版本
什么是数字电力白皮书(597.24 kB)