跳到主要内容

iW1788

36W High Power MediaTek Pump Express™ Plus-Compatible Digital PWM AC/DC Controller

Not recommended for new designs

iw1788-typical-applications-diagram.jpg

High efficiency for small form factor adapters

The iW1788 is a highly integrated AC/DC off-line power supply controller designed to be compatible with MediaTek’s Pump Express™ Plus fast charge protocol for smartphones and tablets. The iW1788 is a single-chip solution for output power up to 36W that uses Dialog’s intelligent Rapid Charge™ digital algorithm and digital PrimAccurate™ primary-side control to significantly reduce charge times in USB AC/DC power adapters.

iW1788高效,提供空载备用电源<30mW,符合美国能源部的外部电源效率要求和欧盟外部电源行为准则第5版第2级。iW1788还提供了一系列保护功能,包括过压、短路和过热保护。

特征

支持联发科Pump Express™ 加快速充电协议

24W PrimAccurate™ isolated off-line controller

  • 消除了二次侧调节器和光反馈隔离器

一次侧内置数字智能,智能动态调压,优化充电时间

符合DoE外部电源和欧盟行为准则第5版Tier 2标准

  • <30mW空载功耗

自适应多模PWM/PFM控制提高了效率

在整个工作范围内没有可听见的噪音

主动启动方案可实现尽可能快的启动

电缆跌落补偿–可配置

低电磁干扰设计

不需要外部补偿

SmartDefender公司™智能打嗝技术

  • 有助于解决电缆、连接器中的软短路问题,而无需锁定
  • Helps Protect Cables and Connectors from Excessive Heat and Damage by Reducing Average Power During Short Circuit by at Least 50%

完全防止故障

  • 超温保护
  • Output short circuit
  • Output low impedance
  • 输出过压

雷竞技安卓下载

便携式电子设备用紧凑型AC/DC电源和电源适配器

Rapid Charge™ enabled adapters for smartphones

线性AC/DC替换

pump express

联发科的Pump Express Plus协议使智能手机和媒体平板电脑的充电时间(与传统充电器相比)缩短了45%。iW1788使用Dialog的智能快速充电™ 技术,使适配器能够将输出电压从3.6伏调整到12伏,以优化大容量电池的充电时间。

iW1788还集成了Dialog的SmartDefender公司™smart hiccup technology to help address soft short circuits in cables and connectors.

有关5.0W–7.5W输出功率MediaTek Pump Express兼容控制器,请参阅iW1680。

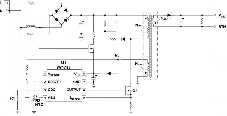
Block Diagrams

iw1788-typical-applications-diagram.jpg

典型应用示意图雷竞技安卓下载

iw1788-功能框图.jpg

Functional Block Diagram

欲订购本公司任何产品的样品,请填写以下表格。我们将免费提供多达五雷电竞官网登录个零件。我们的销售部门将为超过五个零件的样品订单提供定价。

Sample Request Form

Stay connected

直接通过我们的全球销售办事处与我们联系,或联系我们的全球分销商和代表之一。

查询 经销商和代表 Register for newsletters
产品简介和总结
姓名 日期 版本
iW1788产品概述(615.89 KB) 24/02/2016 1.1
数据表
姓名 日期 版本
iW1788 Datasheet(1.82 MB) (仅限注册用户) 06/12/2018 1.1
参考设计
姓名 日期 版本
参考设计EBC10069:iW1788-00 5V/1.67A 7V/1.67A 9V/1.67A 12V/1.25A,90-264VAC,联发科Pump Express™ Plus行程适配器设计(4.25 MB) (仅限注册用户) 12/01/2016 1