跳到主要内容

IW3689.

Advanced, Single-Stage, LED Driver Offers Best Dimming Performance and Dimmer Compatibility with Low BOM for 25W Retrofit Bulbs

iw3689.jpg

Superior dimmer compatibility and performance

The iW3689 is a single-stage, high performance SSL LED driver offering smooth, flicker- and shimmer-free dimming performance and exceptional compatibility with an ultra-wide range of phase-cut dimmers, including the most challenging TRIAC and digital dimmers.

Dialog’s patented digital algorithms eliminate more than 20 components, including the external bleeder circuit, enabling integrated active biasing for high performance dimming at a lower BOM cost compared to conventional bleeder circuits. The iW3689 also works with off-the-shelf inductors to further reduce the BOM.

完全保护功能包括对话框的独特过温保护(OTP)降额,可将温度监控密封的LED灯泡内的温度,如果温度升高在安全操作阈值上方,则无缝地将驱动器减少到LED,然后随温度下降恢复亮度。IW3689集成了温度传感器并允许用户配置OTP阈值。

For Higher Power Applications, see theIW3600.,IW3605.

Features

Single-Stage Operation

输出功率:3W至25W

Low BOM Cost

  • 使用低成本,离心电感
  • Low External Component Count
  • No Added Cost for Potting

最广泛的调光器兼容性

  • TRIAC and Digital
  • Automatic Detection of Dimmer Type

最高性能阶段切片调光

  • Excellent AC Line Distortion Immunity - Shimmer-Free Operation
  • 宽调光范围:1%至100%
  • 可配置的调光参数

High Power Factor (PF) > 0.92

较低的总谐波类扭曲n (THD) < 20%

内置可配置的过温保护,具有LED电流的自动降级

雷竞技安卓下载

Dimmable Retrofit Bulbs up to 25W: A-style, BR, candle, GU10, PAR

外部照明镇流器司机

T8 LED管

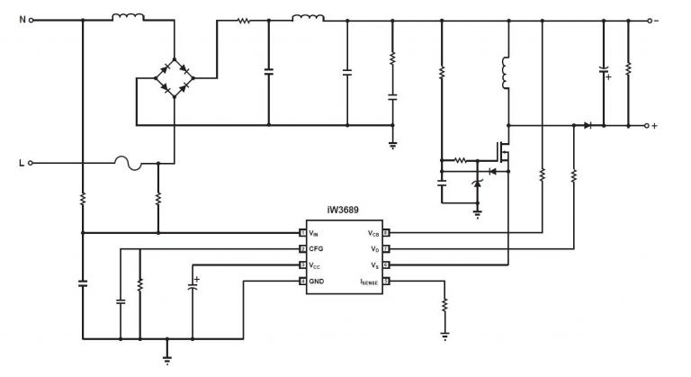
Block Diagrams

iw3689.jpg

Typical Applications Diagram

iW3688-Functional-Block-Diagram.jpg

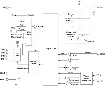
Functional Block Diagram

To order a sample of any of our products, please complete the following form. We will provide up to five parts free of charge. Our sales department will provide pricing for samples orders exceeding five parts.

Sample Request Form

Stay connected

Get in touch with us directly through our worldwide sales offices, or contact one of our global distributors and representatives.

询问 Distributors and Representatives 注册新闻通讯
产品简介s and Summaries
名称 Date Version
IW3689.Product Summary(428.88 KB) 18/12/2018 1.11
数据表s
名称 Date Version
IW3689数据表(1.48 MB) (仅限注册用户) 18/12/2018 1.11
参考设计
名称 Date Version
参考设计EBC20022:IW3689-00 120VAC输入电压72V / 150mA输出可调光可调LED驱动器设计(1.96 MB) (仅限注册用户) 14/06/2017 1.0
Reference Design EBC20023: iW3689-11 230VAC Input, 72V/110mA Output, Dimmable LED Driver Design(2.06 MB) (仅限注册用户) 14/06/2017 1.0
参考设计EBC20024:IW3689-00,120VAC输入,36V / 420mA输出,可调光电驾驶员设计(1.64 MB) (仅限注册用户) 15/06/2017 1.0
Reference Design EBC20032: iW3689-01, 230VAC, 36V/500mA Dimmable LED Driver Design(1.97 MB) (仅限注册用户) 15/06/2017 1.0
Reference Design EBC20040: iW3689-11 and iW338-10, 230VAC Input, 54V/150mA Output for Dimmable LED Driver Design with Thermal Color Dimming(1.87 MB) (仅限注册用户) 14/06/2017 1.0