Skip to main content

iW662

用于Qualcomm®QuepThift™3.0和2.0应用的集成辅助侧同步整流器控制器和RapidCharge™接口IC雷竞技安卓下载

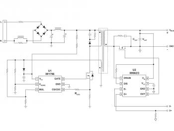
iW662 Typical Applications Diagram

Uses Dialog’s XM-Comm Technology to Remove All Optocouplers from Rapid Charge Solutions

IW662集成的辅助侧同步整流器和快速充电接口IC使用对话框XM-Commtechnology to communicate back to the primary-side controller, the (IW1790.IW1796IW1798)消除了光耦合器需要为快速充电协议提供解决方案,例如Qualcomm快速充电3.0和2.0技术。

该设备还集成了同步整流器控制器,该控制器使用自适应关闭时间控制来消除对平行肖特基二极管的需要降低转换期间的功率损耗。总解决方案降低了整体BOM成本并提高了缩小的形状系数行程适配器的效率。

IW1790 + IW662芯片组使用对话框的高级故障控制技术来帮助地址电缆和连接器中的软短路。

Qualcomm®Quick Charge™ is a product of Qualcomm Technologies, Inc.

Features

在单个IC中集成速率接口IC和同步整流器控制器

XM-Comm- Proprietary Secondary-to-Primary Digital Communication via Power Transformer:

  • No need for Optocoupler
  • Reduces BOM and Significantly Simplifies Design
  • Handles All Rapid Charging Information

Supports Multiple RapidCharge Protocols

  • Qualcomm快速充电3.0
  • Qualcomm Quick Charge 2.0

Synchronous Rectifier Controller

  • High-voltage Drain Sensing up to 100 V With No Additional External Clamping Circuits Required
  • Lossless MOSFET VDS Sensing for SR Timing Control with Digital Adaptive Turn-Off Control
  • Optimized 5 V MOSFET Gate Driver

Double-layer cable protection:

  • 二次(iW662): Proprietary D+/D- Overvoltage Protection (OVP) Addresses VBUS D+/D Soft Shorts
  • 小侧(IW1790.IW1796IW1798): Advanced Cable Fault Protection Reduces Average Output Power at Fault

Intelligent Low Power Mode Enables < 20 mW No-load Power Consumption

Dual Over-Temperature Protection (OTP)

  • On-chip Temperature Sensing Circuit and External NTC

雷竞技安卓下载

RapidCharge AC/DC Adapters for Smartphones, Tablets, Other Portable Devices

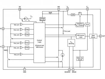
框图

iw662_functional_block_diagram-web-a.jpg

功能框图

iw662_typical_applications_diagram_-_web_v1.jpg

IW1790.Typical Applications Block Diagram

IW1796_typical_雷竞技安卓下载Applications_Diagram _-_ Web-C.jpg

IW1796典型应用图雷竞技安卓下载

iw1798_typical_雷竞技安卓下载applications_diagram _-_ web-d.jpg

IW1798Typical Applications Diagram

To order a sample of any of our products, please complete the following form. We will provide up to five parts free of charge. Our sales department will provide pricing for samples orders exceeding five parts.

样本请求表格

保持联系

智慧取得联系h us directly through our worldwide sales offices, or contact one of our global distributors and representatives.

Inquiries Distributors and Representatives Register for newsletters
Product Briefs and Summaries
Name Date Version
iW662 Product Summary(475.57 KB) 04/11/2019 1.2
Datasheets
Name Date Version
iW662 Datasheet(1.01 MB) (Registered users only) 28/10/2019 1.3
Reference designs
Name Date Version
参考设计EBC10208:IW1790-09 + IW662-01 18W,5V / 3A;6V / 3A,9V / 2A;12V / 1.5A QC3.0 XM-Comm设计(3.13 MB) (Registered users only) 18/07/2017 1.0
参考设计EBC10209: iW1790-09 + iW662-02 24W, 5V/3A; 8V/3A, 9V/2.7A; 12V/2A QC3.0 XM-Comm Design(3.7 MB) (Registered users only) 18/07/2017 1.0
Reference Design EBC10227: iW1796-09 + iW662-01 18W QC2.0 & QC3.0 Charger Design(3.56 MB) (Registered users only) 26/08/2019 1.0
General
Name Date Version
IW662高压专用充电端口验证(91.93 KB)