iW662

iW662

集成的二级同步整流控制器和快速充电™接口IC高通®快速充电™3.0和2.0应用雷竞技安卓下载

一组工程师已经准备好回答你的问题

使用对话的XM-通讯技术,除掉所有的快速充电解决方案光电耦合器

iW662集成二次侧同步整流控制器和快速充电接口IC使用对话框XM-COMM技术进行通信回到初级侧控制器,所述(iW1790,iW1796,iW1798)消除了光耦合器创建快速充电协议解决方案的需要,如高通快速充电3.0和2.0技术。

该设备还集成了一个同步整流控制器,该控制器使用自适应停机时间控制,以消除对并联肖特基二极管的需要,以减少过渡期间的功率损失。该解决方案降低了总体BOM成本,并提高了简化的旅行适配器的效率。

该iW1790 + iW662芯片组使用Dialog的先进的故障控制技术,在电缆和连接器帮助解决软短路。详细了解先进技术打嗝这里

QUALCOMM®快速充电™是Qualcomm Technologies的产品,公司

特征

  • 集成RapidCharge接口IC和同步整流控制器在一个单芯片IC
  • XM-COMM- 专有次要到主要的数字通过电力变压器通讯:
    • 无需光耦
    • 减少BOM并显着简化设计
    • 处理所有快速充电信息
  • 支持多RapidCharge协议
    • 高通的快速充电3.0
    • 高通的快速充电2.0
  • 同步整流控制器
    • 高电压漏极感应高达100v,不需要额外的外部箝位电路
    • 无损MOSFET VDS检测的SR计时控制与数字自适应关断控制
    • 优化的5v MOSFET栅极驱动器

  • 双层电缆保护:
    • 二次侧(iW662):专有的D+/D过电压保护(OVP)地址VBUS D+/D软短路
    • 一次侧(iW1790,iW1796,iW1798):先进的电缆故障保护降低了故障的平均输出功率
  • 智能低功耗模式启用<20 mW的空载功耗
  • 双重超温保护(OTP)
    • 片上温度检测电路与外部NTC

雷竞技安卓下载

  • RapidCharge用于智能手机、平板电脑和其他便携式设备的AC/DC适配器

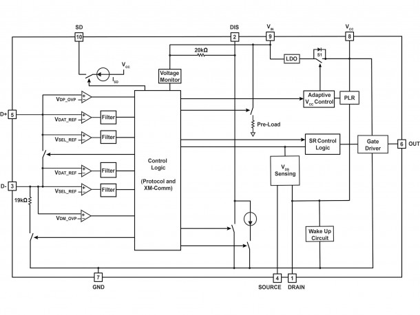
方框图

原理框图
,
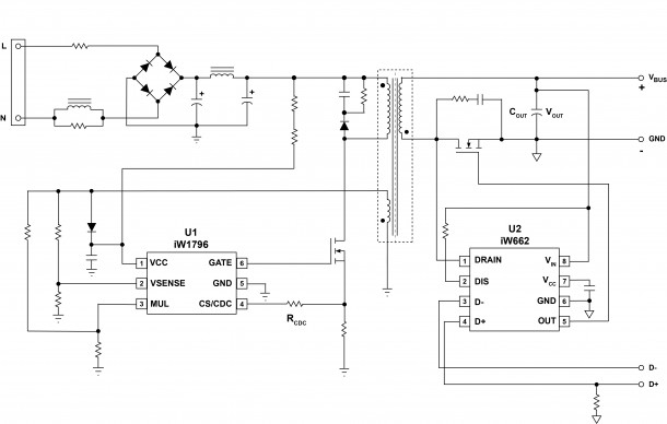
iW1790典型应用框图雷竞技安卓下载

典型应用程序图雷竞技安卓下载
,
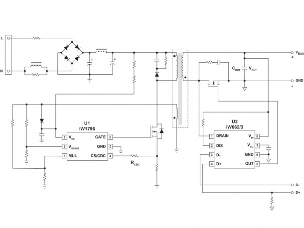
iW1798典型应用图雷竞技安卓下载

资源

产品简介和总结
日期 版本
iW662产品概述 2019年4月11日 启1.2
一般
日期 版本
iW662高压专用充电端口验证

有关如何购买技术支持或信息,直接与我们联系。

索取样品联系我们注册简讯

需要技术帮助吗?

请访问我们的支持网站来:

  • 得到对话框专家在线帮助。
  • 搜索论坛。
  • 访问软件,驱动程序,工具和工具。