IW1825

IW1825

700V AccuSwitch™AC / DC数字初级侧转换器,可配置光负载模式,适用于25W的应用雷竞技安卓下载

一支工程师组织准备回答你的问题

实现快速DLR和空载功率的优化

IW1825AccuSwitch™数字PWM控制器与700V电源MOSFET开关集成了高度精确的控制电路,提供了完整的解决方案,用于离线电源转换,输出功率高达25W。

对话框primAccurate™初级侧数字控制算法消除了对故障易于光耦合器的需求,并确保了多个输出设计的优异的横向精度,以实现较长的操作寿命,高性能和嵌入式,网络和家电应用所需的成本降低。雷竞技安卓下载

IW1825具有可配置的光负载模式操作,可实现无负载待机电源和快速DLR之间的优化。它可以在无负载中实现<75mW,最快的DLR设置和最低设置中的<30mW。具有有源电压定位的IW676同步整流器控制器可与IW1825一起使用,以实现最低的空载待机功率,最快的DLR和25W应用的最高效率。雷竞技安卓下载

特征

  • 25W产出
  • AccuSwitch™集成700V电源MOSFET
  • primAccurate™初级侧控制
    • 不需要光电耦合器
  • 智能数字控制回路,用于精确的电压交叉调节
  • 符合全球能效标准
  • 可配置的轻负载模式,可优化空载功耗和DLR
    • <30mW至<75MW无负荷功耗
  • 适用于具有主动电压定位的IW676 SR控制器(AVP)
    • AVP - 启用<30MW无负载功耗和快速DLR
  • 准谐振控制以获得最佳效率
  • 自适应控制的软启动
  • 快速,平滑的启动成大电容负载(最多6,000μF)
  • EZ-EMI™设计
    • 降低过滤要求
    • 轻松符合全球EMI规范
  • 完全免受故障条件的影响
    • 内置过温保护
    • 输出过电压和过电流保护
    • 感测电阻短路保护
    • 热有效的SO-10 BTWING包装

雷竞技安卓下载

  • 家用电器
  • 功率适配器
  • 网络电源

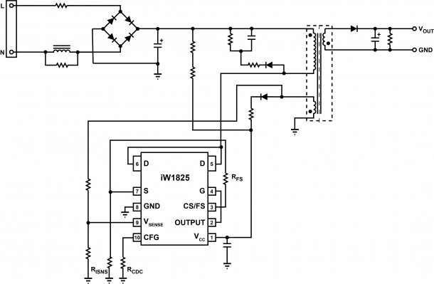
框图

典型的应用程序图雷竞技安卓下载
功能框图

资源

产品简介和摘要
日期 版本
IW1825产品摘要 07/04/2019 Rev. 0.2

有关如何购买的技术支持或信息,请直接与我们联系。

联系我们注册时事通讯

需要技术帮助吗?

访问我们的支持网站:

  • 在线获取对话专家的帮助。
  • 搜索论坛。
  • 访问软件,驱动程序,工具和实用程序。