- 雷电竞官网登录
- 雷竞技安卓下载
- Application Solution Diagrams
- 智能照明
- Wearables
- Configurable Mixed-signal IC Solutions
- 智能家居
- 家用电器
- Networking
- 汽车
- Industrial
- 智能电表
- SoC PMIC解决方案
- Communications
- 联网医疗
- 交通运输
- Application Solution Diagrams
- 支持
- 雷电竞下载app
You are here
iW1770
iW1770
Digital PWM Controller Offers Peak Power Mode, Eliminating Need to Oversize Power Supply
A team of engineers is ready to answer your questions
具有峰值功率运行的离线数字准谐振PWM控制器
iW1770为需要提供高达60W的短脉冲输出功率的电源提供了一个紧凑的解决方案,而不会使电源系统板组件和成本过大。平均输出功率高达40W,iW1770增加了第二个更高的峰值电流限制,允许电源从输出端提供瞬时峰值电流脉冲,而无需进入恒流模式。这优化了适配器的成本和规模,使更高的峰值输出功率,同时保持相同的外部组件用于较低的标称系统输出功率。
iW1770符合美国能源部的外部电源标准和欧盟的行为准则第5版tier 2标准,空载功耗低于50mW,同时符合有源模式效率要求。附加功能包括快速动态负载响应(DLR)和全套保护功能,包括输出过流、过压和短路保护。
iW1770还集成了Dialog的SmartDefender™smart hiccup technology to help address soft short circuits in cables and connectors. Learn more about SmartDefender smart hiccup technology在这里.
特征
- 40W average, 60W peak output power for AC/DC power supplies
- 不增加组件尺寸以适应峰值输出功率
- Meets DoE External Power Supply and EU Code of Conduct, Version 5, Tier 2 Standards
- Less than 50mW No-Load Power Consumption
- Active Start-Up - Reduces Turn-on Time without Impacting No-load Power Consumption
- High Nominal Output Power : 15W to 40W
- 可选电缆跌落补偿:0mV、75mV、150mV、300mV、450mV
- Selectable via single resistor
- 初准商标-一次侧控制,无需光耦
- 自适应多模式PWM/PFM控制在负载范围内实现最佳效率
特征
- 在整个工作范围内没有可听见的噪音
- EZ-EMITM设计可轻松满足全球EMI规范
- Fast Dynamic Load Response
- SmartDefender™ Smart Hiccup Technology
- Helps Address Soft-Shorts in Cables, Connectors without Latching Off
- Helps Protect Cables and Connectors from Excessive Heat and Damage by Reducing Average Power During Short Circuit by at Least 50%
- 完全防止故障
- Over-Voltage/Over-Temperature Protection
- Output Short Circuit
- 感测电阻短路保护
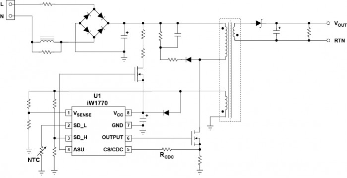
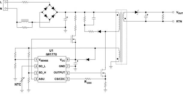
Block Diagrams
典型应用示意图雷竞技安卓下载
Functional Block Diagram
资源
| 日期 | Version | |
|---|---|---|
| iW1770 Product Summary | 15/07/2016 | Rev. 1.1 |
Need technical help?
请访问我们的支持网站:
- 在线获取对话专家的帮助。
- 搜索the forums.
- Access software, drivers, tools & utilities.
