你在这里
iW1788
iW1788
36W大功率联发泵Express™plus兼容数字PWM AC/DC控制器
不推荐用于新设计
一组工程师已经准备好回答你的问题
不推荐用于新设计
高效率的小型形状因数适配器
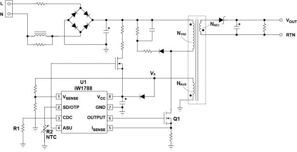
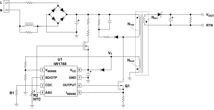
该iW1788是一款高度集成的AC / DC离线式电源控制器设计成与联发科的泵快递™以及快速充电协议,用于手机和平板电脑。该iW1788为输出功率高达36W使用Dialog的智能快速充电™数字算法和数字PrimAccurate™初级侧控制的单芯片解决方案,显著减少USB AC / DC电源适配器的充电时间。
该iW1788是高效的,并提供无负载待机功耗<30mW的,满足能源的外部电源效率要求美国商务部和第5版,欧盟行为准则的方法2,外置电源。该iW1788还提供的保护功能,包括过压,短路和过温保护完整的阵列。
特征
- 支持联发科水泵快递™以及快充协议
- 24W PrimAccurate™分离离线控制器
- 消除了二次侧调节器和光反馈隔离器
- 内置的数字智能在主侧智能动态电压缩放,以优化充电时间
- 会见美国能源部外部电源和欧盟行为准则第5版,第2个标准
- <30mW的空载功率消耗
- 自适应多模式PWM / PFM控制提高了效率
- 在整个操作范围内没有可听到的噪音
- 活动启动方案能够最快的速度启动
特征
- 电缆下降补偿-可配置
- 低EMI设计
- 不需要外部补偿
- SmartDefender™智能Hiccup技术
- 帮助解决软短裤在电缆,连接器没有闭锁
- 通过减少短路期间至少50%的平均功率,帮助保护电缆和连接器免受过热和损坏
- 在故障情况下提供全面保护
- 过温保护
- 输出短路
- 输出低阻抗
- 输出过压保护
雷竞技安卓下载
- 紧凑型AC /便携式电子直流电源和电源适配器
- 快速充电™支持智能手机适配器
- 线性AC / DC更换
方框图
典型应用图雷竞技安卓下载
原理框图
资源
| 日期 | 版本 | |
|---|---|---|
| iW1788产品总结 | 24/02/2016 | 启1.1 |
需要技术帮助吗?
请访问我们的支持网站来:
- 得到对话框专家在线帮助。
- 搜索论坛。
- 访问软件,驱动程序,工具和工具。
