iW1690

iW1690

不推荐用于新设计见 - iW1676,iW1677,iW1700

需要技术帮助?

请访问我们的支持网站来:

  • 得到对话框专家在线帮助。
  • 在论坛中搜索。
  • Access软件,驱动程序,工具和实用程序。

不推荐用于新设计 -看到iW1676iW1677iW1700

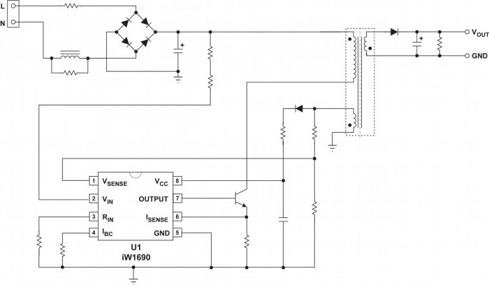
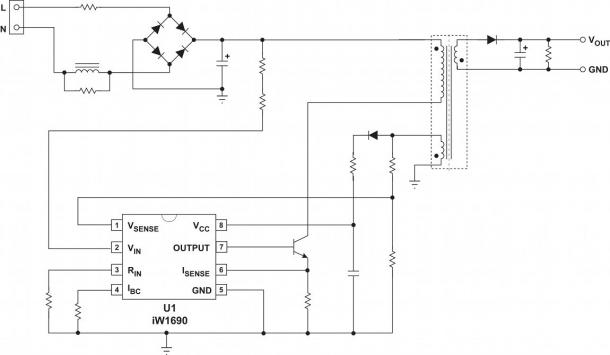
PrimAccurate™离线数字PWM控制器

该iW1690是一种高性能的AC / DC控制器设计用于驱动用于峰值电流模式PWM反激式电源的外部功率双极结型晶体管(BJT)。理想的电源适配器的应用,如移动计算和communcatio雷竞技安卓下载ns和消费类电子产品的待机电源,该iW1690提供空载功耗低于150毫瓦。作为PrimAccurate™控制器,它使用初级侧控制算法中,iW1690不需要任何直接的次级侧反馈元件,省去了光电耦合器的需要,减少了元件数量和成本的解决方案。额外的特征包括对话框专有的EZ-EMI™技术,准谐振在重的负载,电缆和连接器压降补偿的选项和从故障条件充分保护以获得最佳效率控制。该iW1690进来开关频率(到45kHz,65kHz的,或75KHZ)和电缆补偿电压(向为0mV 412mV)的七种不同的组合。

资源

数据表
日期
iW1690数据表 03/02/2012 修订版1.8

有关如何购买技术支持或信息,直接与我们联系。

联系我们注册简讯