你在这里
iW1760B
iW1760B
45W AC / DC离线控制器电源适配器提供了更低的输出纹波,更宽的输入电压随iW1760
工程师组成的团队随时为您解答
1%的输出纹波,小尺寸的解决方案
所述iW1760B通过降低输出电压纹波至1%上的12V输出电压,增加了Vcc的输入电压范围高达25V,并用额外的保护功能增加的鲁棒性上Dialog的iW1760 AC / DC控制器的性能提高。所述iW1760B通过同时用主动模式最低效率要求遵守提供的<50mW的空载功率消耗符合美国能源部的外部电源标准和欧盟的行为准则,版本5,第2级的标准。
该iW1760B还采用了Dialog的SmartDefender™智能打嗝技术在电缆和连接器帮助解决软短路。了解更多关于SmartDefender智能打嗝技术这里。
所述iW1760B是引脚至销和向后兼容iW1760。
特征
- 低输出纹波电压 - 为120mV在12V或5V输出电压
- 25V最大VCC输入电压范围
- 会见美国能源部外部电源和欧盟行为准则,第5版,第2级标准
- 小于50mW的空载功耗
- 主动初创减少启动时间而不会增加无负载功耗
- 可选电压偏移补偿电压损失的电缆和连接器(5个选项)
- 通过单个电阻接地可选
- PrimAccurate™ - 初级侧控制,无光耦合器所需
- 固有的低噪声解决方案 - 无噪声在整个工作范围内
- 自适应多模式PWM / PFM控制最佳效率在整个负载范围
特征
- EZ-EMI™设计能够轻松满足全球EMI指标
- 快速动态负载响应(DLR)
- SmartDefender™智能打嗝技术
- 有助于解决软短裤的电缆,连接器不锁存关
- 由至少50%降低平均功耗在短路有助于从过热和破坏保护电缆和连接器
- 从故障条件完全受保护
- 过电压/过温保护(锁选项)
- 片上内部过温保护
- 输出过压和过流保护
- 输入欠压保护
- 检测电阻短路保护
- 大容量输入电容放电电路
- 引脚对引脚与iW1760向后兼容
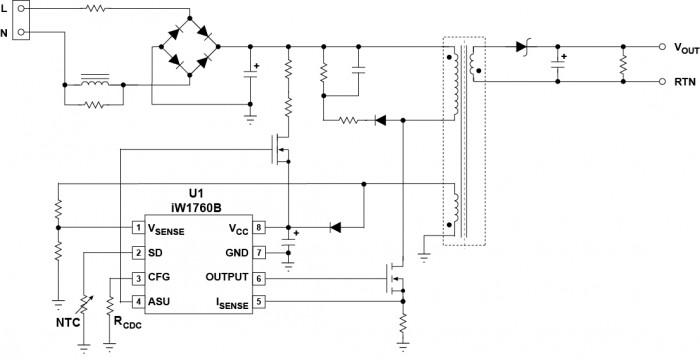
方框图
典型应用图雷竞技安卓下载
功能框图
资源
| 日期 | 版 | |
|---|---|---|
| iW1760B产品概述 | 2017年10月1日 | 修订版1.2 |
需要技术帮助?
请访问我们的支持网站来:
- 得到对话框专家在线帮助。
- 在论坛中搜索。
- Access软件,驱动程序,工具和实用程序。
