iW1697

iW1697

PrimAccurate™离线数字PWM控制器,采用SOT-23封装

工程师组成的团队随时为您解答

<20mW的无负载待机功率

该iW1697是一种高性能的AC / DC控制器设计用于驱动用于峰值电流模式PWM反激式电源的外部功率双极结型晶体管(BJT)。非常适合在便携式电子设备和电源用于消费电子壁适配器,所述iW1697容易满足AC / DC单输出电源(REV 2.0)无负载消耗电力的能源之星®规范小于20mW的。

作为一个PrimAccurate™控制器,它使用初级侧控制算法中,iW1697不需要任何直接的次级侧反馈元件,省去了光隔离器的需要,减少了元件数量和成本的解决方案。其他功能还包括Dialog公司专有EZ-EMI™技术,在重的负载,电缆和连接器压降补偿的选项,从故障状态和微小的包装充分保护准谐振控制以获得最佳效率。该iW1697有三种选择,具有300mV的压降的补偿iW1697-01偏移量,iW1697-03具有450mV压降补偿偏移和iW1697-05,具有偏移补偿的150mV的。

特征

  • 固有的低噪声解决方案 - 无噪声在整个工作范围内
  • 轻松满足能源之星®AC / DC电源能效规范(修订版2.0)
    • 小于20mW的空载功耗
  • 低1.5uA的启动电流
  • 活动启动电路,以减少开启时间
  • 40kHz的PWM开关频率
  • 电压偏移补偿电压损失的电缆和连接器(3个选项)

Feratures

  • PrimAccurate™ - 初级侧控制,无光耦合器所需
  • 对于最佳效率准谐振控制
  • EZ-EMI™设计能够轻松满足全球EMI指标
  • 快速动态负载调节
  • 从故障条件完全受保护
    • 过温保护
    • 输出过压和过流保护
    • 输入欠压保护
    • 检测电阻短路保护

雷竞技安卓下载

  • 电源适配器用于便携式电子产品
  • 消费电子电源
  • 线性AC / DC电源的替换

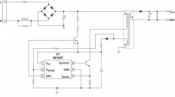
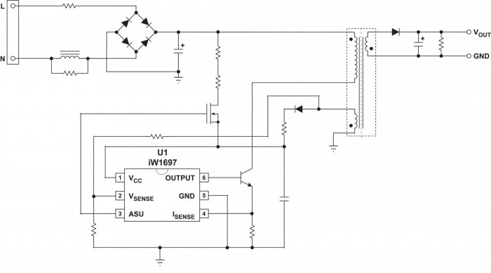
方框图

典型应用图雷竞技安卓下载
功能框图

资源

数据表
日期
iW1697数据表 24/02/2020 修订版1.3
白皮书和技术文章
日期
什么是数字电源白皮书

有关如何购买技术支持或信息,直接与我们联系。

索取样品联系我们注册简讯

需要技术帮助?

请访问我们的支持网站来:

  • 得到对话框专家在线帮助。
  • 在论坛中搜索。
  • Access软件,驱动程序,工具和实用程序。