iW1699

iW1699

不推荐用于新设计

工程师组成的团队随时为您解答

不推荐用于新设计 - 见iW1699B

可选的电缆压降补偿

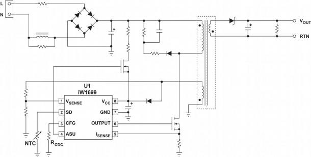
该iW1699是一种高性能的AC / DC控制器设计用于驱动用于峰值电流模式PWM反激式电源的外部电源的N沟道MOSFET。它采用了Dialog的PrimAccurate™primary-side control technology, eliminating the need for a secondary-side regulator and optocoupler, reducing component count and solution cost while easily meeting the US DoE’s external power supply efficiency standard and the EU’s Code of Conduct, version 5, tier 2 external power supply standard, with no-load power consumption less than 30mW.

它集成了一些选项,以便它可以在适配器应用中,具有恒定电流精度> 3%的恒定电流模式。雷竞技安卓下载其他功能还包括Dialog公司专有EZ-EMI™技术,自适应多模式PWM / PFM控制跨所有负载最佳效率,5个可选电缆和连接器的电压降补偿电压,和稳定操作与完全保护免受过电压和过温。

更低的输出纹波见iW1699B

特征

  • 会见美国能源部外部电源稳压和欧盟行为准则第5版,第2层
    • 小于30mW的空载功耗
  • 活动启动 - 缩短开启时间而不影响空载功耗
  • 低6μA启动电流
  • 可选电压偏移补偿电压损失的电缆和连接器(5个选项)
    • 可选择通过单电阻接地
  • PrimAccurate™ - 初级侧控制,无光耦合器所需

特征

  • 固有的低噪声解决方案 - 无噪声在整个工作范围内
  • 自适应多模式PWM / PFM控制最佳效率在整个负载范围
  • EZ-EMI™设计能够轻松满足全球EMI指标
  • 快速动态负载调节
  • 从故障条件完全受保护
    • 过电压/过温保护(锁选项)
    • 输出过压和过流保护
    • 输入欠压保护
    • 检测电阻短路保护

雷竞技安卓下载

  • 电源适配器用于便携式电子产品
  • 消费电子电源
  • 线性AC / DC电源的替换

方框图

Typica应雷竞技安卓下载用图
功能框图

资源

产品简介和摘要
日期
iW1699产品概述 2018年12月3日 修订版1.1
白皮书和技术文章
日期
什么是数字电源白皮书

有关如何购买技术支持或信息,直接与我们联系。

索取样品联系我们注册简讯

需要技术帮助?

请访问我们的支持网站来:

  • 得到对话框专家在线帮助。
  • 在论坛中搜索。
  • Access软件,驱动程序,工具和实用程序。