iW1680

iW1680

5W-7.5W联发科泵Express™-兼容数字PWM AC/DC控制器

不推荐用于新设计

一组工程师已经准备好回答你的问题

不推荐用于新设计

单片机电源与通信集成电路;7.5 w

iW1680是一款单芯片解决方案,支持5W和7.5W的输出功率,使用Dialog的智能快速充电™数字算法和digital PrimAccurate™主控端控制,与速度较慢的传统充电技术相比,可以显著减少USB AC/DC电源适配器的充电次数,且无需额外的材料成本。

该iW1680是高效的,并提供无负载待机功耗<30mW的,满足能源的外部电源效率要求美国商务部和第5版,欧盟行为准则的方法2,外置电源。该iW1680还提供的保护功能,包括过压,短路和过温保护完整的阵列。

联发科的Pump Express协议使功能手机、智能手机和媒体平板电脑的充电时间(与传统充电器相比)快了45%。传统的USB适配器提供5V到手机,这需要一个降压转换器转换到一个可用的电压水平的手机。使用Dialog公司的快速充电技术,iW1680的输出电压可以根据系统的需要进行调整,减少了充电时间,并通过不需要输入降压转换器来降低系统成本。

对于联发科泵特快加急兼容的控制器,高达36W的输出功率,见iW1788

特性

  • 支持联发科水泵快递™快速充电协议
  • 7.5W PrimAccurate™分离离线控制器
    • 省去了次级侧调节器和光学反馈隔离
  • 内置于初级侧用于智能动态电压缩放数字智能来优化充电时间
  • 符合能源部外部电源和欧盟行为准则版本5,Tier 2标准
    • <30mW空载功耗
  • 自适应多模式PWM/PFM控制提高了效率
  • 在整个工作范围内无噪声

特性

  • 活动启动方案能够最快的速度启动
  • 电缆压降补偿 - 提供不同的选择
  • 低EMI设计
  • 无需外部补偿
  • 完全保护从故障条件
    • 过温保护
    • 输出短路
    • 输出低阻抗
    • 输出过压保护

雷竞技安卓下载

  • 紧凑型AC / DC电源适配器用于便携式电子产品
  • 快速充电™适配器智能手机
  • 线性AC / DC替换

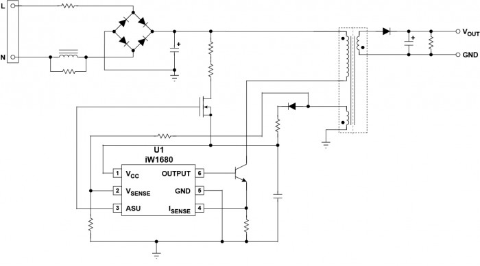
方框图

典型应用图雷竞技安卓下载
,
功能框图

资源

产品简介和总结
日期 版本
iW1680产品概述 16/04/2014 启0.6

如需技术支持或有关如何购买的信息,请直接联系我们。

要求样品联系我们注册通讯

需要技术帮助吗?

请浏览我们的支援网页:

  • 在网上寻求对话专家的帮助。
  • 在论坛中搜索。
  • Access软件,驱动程序,工具和实用程序。