IW629

IW629

二级侧接口IC支持Qualcomm®QuickChark™2.0技术适配器,具有D + / D-OVP保护

一支工程师组织准备回答你的问题

辅助控制器允许快速充电QC2.0的移动设备

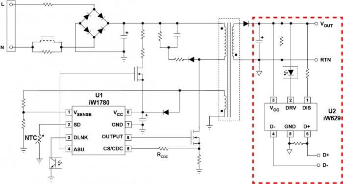
iw629是一个快速充电™二级接口和通信IC,适用于IW1780初级侧AC / DC数字控制器,支持智能手机和平板电源的低成本Qualcomm快速充电2.0适配器解决方案,双层电缆保护功能。

IW629将对话框的专有的二次到主数字通信技术与OW1780 AC / DC控制器中继命令中继到IW1780 AC / DC控制器。IW629 + IW1780芯片组提供高达88%的效率,以实现小型快速充电适配器所需的较高功率密度。

IW629包括USB连接器上的D + / D引脚的专有过压保护功能,以及SmartDefender™先进的HICCUP技术集成在IW1780中,为主要和二级侧面提供电缆软短路保护。了解有关SmartDefender高级打嗝技术的更多信息。

Qualcomm®QuickCharmet™是Qualcomm Technologies,Inc。的产品

请参阅主侧控制器IW1780

特征

  • 支持Qualcomm®QuickChare™2.0技术高压专用充电端口(HVDCP)应用 - 5V和9V输出。雷竞技安卓下载
  • 双层电缆保护
    • 副侧面(IW629):专有D + / D-过电压保护(OVP)地址VBUS D + / D-软短路
    • 初级侧(IW1780):IW1780中的SmartDefender™Smart HiCcup技术在没有闩锁的情况下降低了故障条件下的平均输出功率
  • 向后兼容USB电池充电规范修订版1.2(USB BC1.2)专用充电端口(DCP)
  • 引脚与IW626兼容

特征

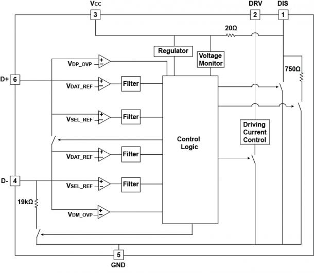
  • 专有的二级通信技术
    • 继电器输出电压请求,输出电流限制,输出电压下划线和输出过电压保护,故障和复位信号
    • 单个光耦合器从IW629(辅助)到IW1780(初级)中继信息
  • 可编程活动快速放电开关
    • 在便携式设备上拔下或根据要求将VOUT从9V到5V放电
  • <10MW无负载待机功耗在5V稳态操作
  • 6引脚SOT-23封装
  • 额外的保护功能
    • 销钉短路保护
    • 浮销检测

雷竞技安卓下载

  • 移动电子产品的快速充电™电源适配器
  • Qualcomm®QuickChare™2.0技术HVDCP(5V,9V)适配器

框图

典型的应用程序图雷竞技安卓下载
功能框图

资源

产品简介和摘要
日期
IW629产品概要 2015/10/12. Rev. 0.5

有关如何购买的技术支持或信息,请直接与我们联系。

请求样本联系我们注册时事通讯

需要技术帮助吗?

访问我们的支持网站:

  • 在线获取对话专家的帮助。
  • 搜索论坛。
  • 访问软件,驱动程序,工具和实用程序。