iW2206

iW2206

功率因数提升控制器,适用于高达250W的固态照明解决方案

一组工程师已经准备好回答你的问题

高PF,低THD

iW2206 boost PFC控制器使用对话框的PF-BoostTM在整个输入电压范围内提供高功率因数(>0.9)和低THD(<10%),并可以实现满足IEC61000-3-2谐波电流要求的解决方案。230V的空载待机功耗小于150mW交流用于设计高达100W的输出功率,使其理想的固态照明,其中前端转换器始终是开着的。

iW2206集成了输出过压、过功率、输入过压、欠压、过流、感应电阻短路保护、开环、过温保护等全系列保护功能。该设备有一个很小的SOT23-6包装,使一个更小的总溶液大小。

特性

  • PFC Boost控制器在SOT23-6
  • 能否满足IEC61000-3-2谐波电流要求
  • 输入电压满负载时,PF > 0.9和THD < 10%
  • 最大输出功率250W
  • 支持宽交流输入电压- 90V交流305 v交流交流负载和线路调节紧(±3%)
  • 快速PFC就绪时间< 0.2s
  • 待机功率- 100W时小于150mW,输入电压230V交流
  • 关闭功能
    • 下拉VFB引脚以降低待机功率
  • 充分的保护
    • 输出过压、过功率、过流、传感电阻短路保护
    • 输入电压、欠压和过压保护
    • 内置过热保护
    • 开环保护
,

雷竞技安卓下载

  • 大功率USB Type-C™适配器和集线器
  • 商业照明:外部夹具驱动

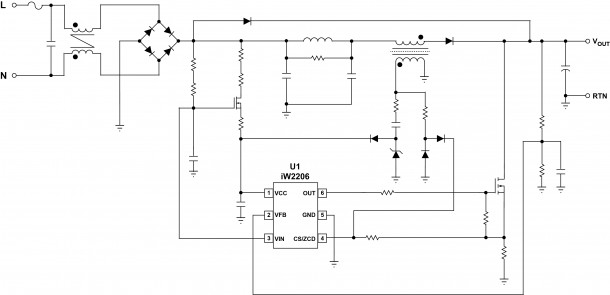
方框图

典型应用图雷竞技安卓下载
,
原理框图

资源

产品简介和总结
日期 版本
iW2206产品总结 30/09/2020 启0.7
iW2206产品简介(中文) 29/09/2020 启0.3

如需技术支持或有关如何购买的信息,请直接联系我们。

要求样品联系我们注册通讯

需要技术帮助吗?

请浏览我们的支援网页:

  • 在网上寻求对话专家的帮助。
  • 搜索论坛。
  • 访问软件,驱动程序,工具和工具。