iW3638

iW3638

第二阶段Buck LED驱动,具有特殊的商业照明应用的深度调光性能雷竞技安卓下载

工程师组成的团队随时为您解答

深度调光,几乎无闪烁甚至下降到1%

iW3638第二阶段降压LED驱动器提供恒流LED直接从直流电源。它支持一个非孤立buck变换器拓扑后调整从一个离线AC/DC变换器,最小化低频输出纹波电流和消除几乎所有的闪烁在系统,甚至下降到1%。

宽范围的DC输入电压简化设计的通过使跨任何商业照明的产品组合使用仅一个第二级驱动器。

特征

  • 单级DC / DC降压
  • 载体宽的直流输入电压与严格的输出电流调节(±3%)
  • 输出功率可达90W
  • PrimAccurate™一次侧控制为优秀的输出电流调节没有直接电压和电流反馈元件需要
  • 独立的最大负载电流设置界面
  • PWM调光
  • 支持0-10V调光用iW339调光接口
  • 宽调光范围:1% - 100%,显示分辨率1%
  • 可配置的最小调光设置
    • 暗淡到关,1%,5%,或10%

特征

  • 充分的保护
    • 输出过压、输出开路、输出短路、过流、峰值电流限制、传感电阻短路保护
    • 输入电压欠压保护
    • 内置过热保护或外部NTC
    • 布朗在和欠压保护
  • 小型SOIC 8铅封装

雷竞技安卓下载

  • 商业照明:
    • T8
    • 0-10V变暗
    • 外部设备驱动程序
    • 无线和智能LED照明系统

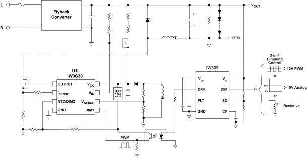
方框图

原理框图
典型应用图雷竞技安卓下载

资源

产品简介和摘要
日期
iW3638产品总结 23/02/2019 1.0版

有关如何购买技术支持或信息,直接与我们联系。

索取样品联系我们注册简讯

需要技术帮助?

请访问我们的支持网站来:

  • 得到对话框专家在线帮助。
  • 搜索论坛。
  • 访问软件,驱动程序,工具和工具。