IW3609.

IW3609.

用于15W SSL改装灯泡应用的可调光单级数字式LED驱动器雷竞技安卓下载

一支工程师组织准备回答你的问题

高性能,15W单级LED驱动器

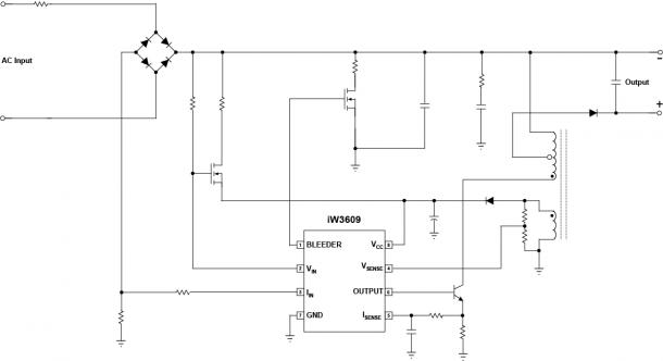
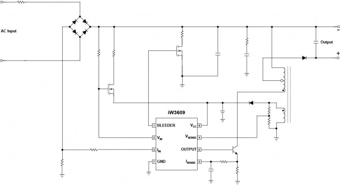
IW3609针对需要高功率因数(PF),低总谐波失真,出色的三端双向可控硅调光能力和低BOM成本的可调光SSL改装灯泡进行了优化。IW3609专为15W应用而设计,雷竞技安卓下载采用先进的数字控制技术检测调光器类型,提供动态阻抗与调光器接口,同时控制LED亮度。专有输入电流整形选项使IW3609能够平衡Bleeder电路的功率损耗。

对话的专利primAccurate™初级侧控制消除了辅助侧调节器和光隔离器的需求。IW3609通过使用低成本BJT,消除高压电解电容器,包括没有NTC电阻的内置过温保护(OTP),进一步降低了BOM成本。OTP降额功能可以通过在过温事件期间通过将输出电流驱动器还原到LED来保护LED驱动器来实现连续光输出。有关此重要保护功能的更多信息,请单击这里

特征

  • 高PF> 0.92,低温<20%
  • 专有输入电流整形选项 - 启用IW3609平衡泄放电路的功率损耗
  • PrimAccurate™ - 隔离离线AC / DC控制器
  • 宽调光兼容性 - 前沿,后缘和非传统R,R-C和R-L类型 - 自动检测调光器类型

特征

  • 1%至100%宽调光范围
  • 符合IEC61000-3-2当前的谐波要求和NEMA SSL6调光曲线标准
  • 谐振控制以实现高效率:> 82%的典型值。(没有调光器)
  • LED过温保护具有LED电流的自动降阻

雷竞技安卓下载

  • 15W固态照明应用雷竞技安卓下载
  • 可调光的LED照明器

框图

典型的应用程序图雷竞技安卓下载
功能框图

资源

产品简介和摘要
日期
IW3609产品摘要 2016/06/27. Rev. 1.0.

有关如何购买的技术支持或信息,请直接与我们联系。

联系我们注册时事通讯

需要技术帮助吗?

访问我们的支持网站:

  • 在线获取对话专家的帮助。
  • 搜索论坛。
  • 访问软件,驱动程序,工具和实用程序。