- 雷电竞官网登录
- Power Management
- rayapp
- L竞技
- Sensors
- Lighting
- Custom Mixed-Signal ICs (ASICs)
- Power Conversion
- Power Switching
- Memory
- Silicon IP
- GreenPAK Configurable Mixed-Signal
- Timing
- Communications
- IO-Link
- Industrial and Automotive ASICs
- Industrial Edge Computing
- IOX Expansion Module
- IzoT Commissioning Tool (CT)
- IzoT Net Server
- IzoT SDK 2
- IzoT ShortStack SDK
- LNS DDE Server
- LON Upgrade
- LonScanner FX Protocol Analyzer
- Smart Edge Platform
- SmartServer IoT
- SmartServer IoT™ Partner Program
- SmartServer™ IoT Edge Server
- U10 USB Network Interface
- U20 USB Network Interface
- U60 DIN USB Expansion Modules
- U60 FT USB Network Interface Module
- U70 PL-20 USB Network Interface
- Current Control
- Motor Control
- Display
- Modules
- Longevity Program
- Product Selector
- Document Search
- 雷竞技安卓下载
- Application Solution Diagrams
- Connected Health
- Connected Consumer
- Connected rechargeable E-cigarette
- True Wireless Stereo
- USB Type-C ANC Headset
- Beacon, Tracker, Findable
- DECT Ambient Noise Cancellation (ANC) Headset
- Rechargeable E-Cigarette
- Game Controller
- Feature-rich Rechargeable E-Cigarette
- Rechargeable Game Controller
- Bluetooth ANC Headset
- Toothbrush
- Electric MP3 toothbrush
- Voice RCU
- Animal Tracker / Location Tracker
- POS Terminals
- Wall-to-Battery & Direct Charging
- Smart Home
- Smart Appliances
- Industrial & Infrastructure
- Smart Lighting
- Wearables
- Configurable Mixed-signal IC Solutions
- Smart Home
- Home Appliances
- Networking
- Automotive
- Industrial
- Smart Meters
- SoC PMIC Solutions
- Communications
- Connected Medical
- Transportation
- Application Solution Diagrams
- Support
- 雷电竞下载app
You are here
iW3600
iW3600
Dimmable Single-Stage Digital LED Driver for 45W SSL Bulb Applications
A team of engineers is ready to answer your questions
Dimmable LED driver
The iW3600 is a single-stage 45W LED driver that addresses dimming performance, heat and cost in high power, dimmable SSL applications. It seamlessly dims from 100% down to 1% of measured light with virtually no dead travel and offers low pop-on current to enable light output at very low dimmer levels (< 5% of light output), replicating the smooth, natural dimming of incandescent lighting.
The iW3600 integrates Dialog’s patented intelligent dimming control to provide compatibility with a wider range of dimmers, including TRIAC, digital and universal dimmers. This technology uses digital analytics to query the dimmer and applies algorithms that automatically adapt to the dimmer type.
The iW3600 is fully protected, including Dialog's patented configurable over-temperature protection (OTP) derating. This OTP feature protects the entire LED driver circuit from excessive heating while enabling continuous light output even under high ambient temperatures often found in low airflow bulb installations. For more detailed information on this important protection feature,click here.
Features
- 45W Output Power
- Single-stage Design for Low BOM Cost
- Wide Dimmer Compatibility
- TRIAC and Digital
- Automatic Detection of Dimmer Type
- Wide Dimming Range:1% To 100%
- Configurable Dimming Curves – NEMA SSL 6-compliant
Features
- Lowest Pop-on Current < 5% of Light Output
- Virtually No Dead Travel
- High Power Factor (PF) > 0.92
- Low Total Harmonic Distortion (THD) < 20%
- Zhaga Hot-plug Compliant
- Built-in, Configurable Over-Temperature Protection with Automatic Derating of LED Current
雷竞技安卓下载
- 45W Dimmable SSL Retrofit Lamps and External Lighting Ballast Drivers
- Retrofit SSL Bulbs: A19, PAR, T8
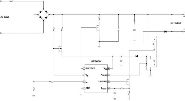
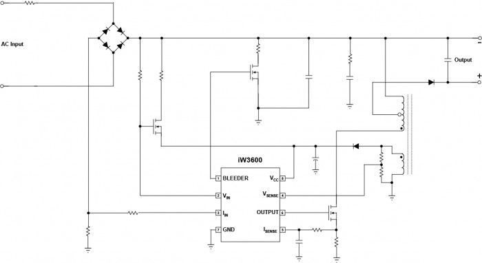
Block Diagrams
Typical Applications Diagram
Functional Block Diagram
Related Links
Resources
| Date | Version | |
|---|---|---|
| iW3600 Product Summary | 01/08/2014 | Rev. 1.1 |
For technical support or information on how to buy, contact us directly.
Need technical help?
Visit our support web site to:
- Get help from Dialog experts online.
- Search the forums.
- Access software, drivers, tools & utilities.