SLG59M1526V

SLG59M1526V

GreenFET3™双N沟道集成电源开关

工程师组成的团队随时为您解答

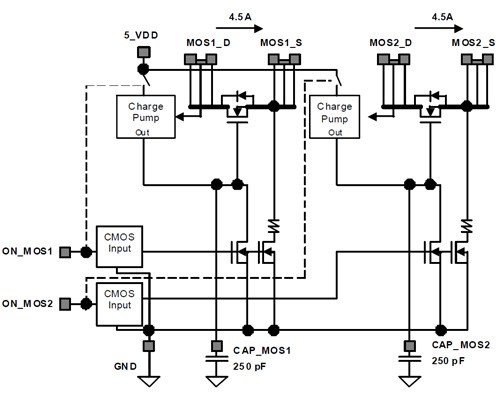
在一个单一的6平方毫米封装,具有电荷泵,斜坡控制,输出放电,保护一个9所述的双通道功率开关

所述SLG59M1526V被设计用于负载切换应用。的部分带有两个4.5A额定的MOSFET接通由两个ON控制引脚。打开时间的MOSFET独立地由一个外部电容器调节。

特征

  • 两个独立的电源在单个封装开关
  • 电源:2.5 V≤VDD≤5.5 V
  • 输入电压范围:0.9 V≤VD≤VDD
  • 14.5毫欧řDSON同时支持每通道4.5 A
  • 通过外部电容器输出电压摆率控制

特征

  • 过温保护
  • 输出放电电路
  • 引脚兼容的排序选项
  • 打包2.0×3.0×0.55毫米

雷竞技安卓下载

  • 理想的接通和断开S0 5.0和3.3V电源具有相关联的支持电路放电导轨
  • 理想的接通和断开电源轨5V或更低
  • 可以使用任一通道高达5.5A与8.5A的联合最大电流
  • 对于每个通道源终端1000μF的最大负载电容
STDFN-14(2.0×3.0mm厚)

资源

数据表

布局指南

有关如何购买添加技术支持或信息,直接与我们联系。

立即购买注册简讯

需要技术帮助?

请访问我们的支持网站来:

  • 得到对话框专家在线帮助。
  • 在论坛中搜索。
  • Access软件,驱动程序,工具和实用程序。