- 雷电竞官网登录
- Power Management
- rayapp
- L竞技
- Sensors
- 灯光
- 自定义混合信号IC(ASIC)
- Power Conversion
- 电源切换
- 记忆
- 硅IP.
- GreenPak可配置混合信号
- 定时
- 通讯
- IO-Link
- 工业和汽车ASIC
- 系统和软件
- Izot调试工具(CT)
- IzoT Net Server
- Izot SDK 2
- IzoT ShortStack SDK
- LNS DDE服务器
- LON Upgrade
- Lonscanner FX协议分析仪
- Smart Edge Platform
- SmartServer IoT.
- SmartServer IoT™合作伙伴计划
- SmartServer™IOT EDGE服务器
- U10 USB Network Interface
- U20 USB网络接口
- U60 DIN USB Expansion Modules
- U60 FT USB Network Interface Module
- U70 PL-20 USB Network Interface
- Current Control
- 电机控制
- Display
- Modules
- 长寿计划
- 产品选择器
- 文档搜索
- 雷竞技安卓下载
- 应用解决方案图
- Connected Health
- 连接的消费者
- Connected rechargeable E-cigarette
- True Wireless Stereo
- USB Type-C ANC耳机
- Beacon, Tracker, Findable
- DECT Ambient Noise Cancellation (ANC) Headset
- Rechargeable E-Cigarette
- 游戏控制器
- 功能丰富的可充电电子烟
- Rechargeable Game Controller
- 蓝牙ANC耳机
- Toothbrush
- 电mp3牙刷
- Voice RCU
- 动物跟踪器/位置跟踪器
- POS Terminals
- Wall-to-Battery & Direct Charging
- Smart Home
- 智能电器
- 产业& Infrastructure
- Smart Lighting
- 可穿戴设备
- 可配置的混合信号IC解决方案
- Smart Home
- 家一种ppliances
- 联网
- 一种utomotive
- 产业
- Smart Meters
- SoC PMIC Solutions
- 通讯
- 联系医学
- Transportation
- 应用解决方案图
- Support
- 雷电竞下载app
你在这里
IW1602.
IW1602.
Configurable Light Load Operation Mode AC/DC Converter Enables Highly Efficient 30W Travel Adapters with Fast DLR
一支工程师组织准备回答你的问题
< 30mW No-Load Power Using Adaptive Voltage Positioning Control IC (iW676)
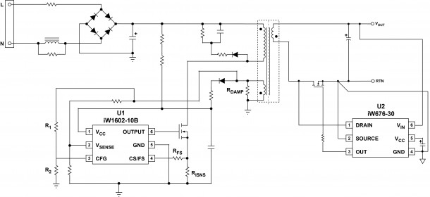
IW1602是数字离线AC / DC控制器,最多可达30W输出行程适配器。它使用对话框PrimAccurate™primary-side control technology to eliminate the need for an optical isolation device on the secondary, reducing component count and cost.
The iW1602 integrates a unique light load operation mode that allows the user to configure the minimum switching frequency at light load through an external resistor. The higher the light load mode switching frequency, the better the dynamic load response (DLR). If the lowest switching frequency is chosen, the no-load power consumption is reduced, negatively impacting the DLR performance. In this case, theIW676.synchronous rectifier controller with integrated active voltage position (AVP) control can be used for faster DLR while keeping the no-load power consumption < 30mW.
IW1602集成了完整的保护功能,包括对话框SmartDefender™advanced hiccup technology to protect against soft shorts in travel adapter cables and connectors. Learn more about SmartDefender smart hiccup technologyhere。
Features
- 30W AC / DC数字控制器
- Configurable Light Load Mode Optimizes for Low No-Load Power Consumption and Fast DLR
- < 30mW No-Load Power Consumption with Fast DLR (using the iW676-30 Secondary-Side Controller with Active Voltage Positioning)
- < 75mW No-Load Power Consumption with Faster DLR without Secondary-Side AVP Controller
- 符合DOE级VI和EU的COC,版本5,第2层外部电源标准
- PrimAccurate™初级规范技术
- 消除了对光耦合器的需求
Features
- SmartDefender™先进的HICCUP技术
- 帮助在电缆中的软短路址,连接器无闭锁
- 通过在短路期间降低平均功率至少50%,帮助保护电缆和连接器免受过多的热量和损坏
- Full Protection Features
- 输出短路保护
- 输出过电压保护
- 输出电流保护
- Over-Temperature Protection
框图
典型的应用程序图雷竞技安卓下载
Functional block diagram
相关链接
Resources
| Date | 版 | |
|---|---|---|
| IW1602产品摘要 | 12/02/2019 | Rev. 1.8. |
For technical support or information on how to buy, contact us directly.
需要技术帮助吗?
Visit our support web site to:
- Get help from Dialog experts online.
- 搜索论坛。
- 访问软件,驱动程序,工具和实用程序。
